HOME   LIST
‹–   –›

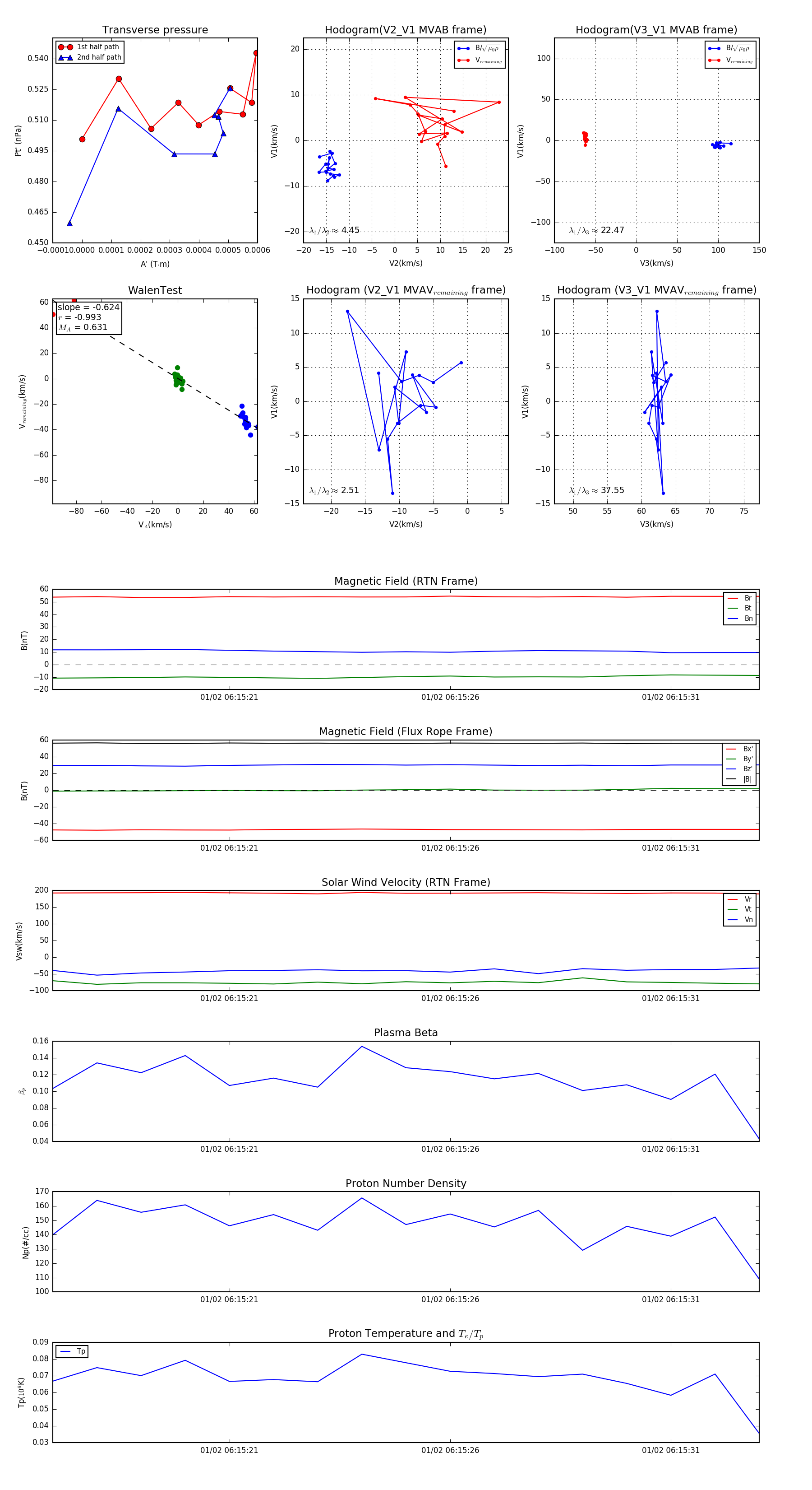
Flux Rope in 2024

Flux Rope Event 2024-01-02 06:15:17 ~ 2024-01-02 06:15:33 (17 seconds)


plot