HOME   LIST
‹–   –›

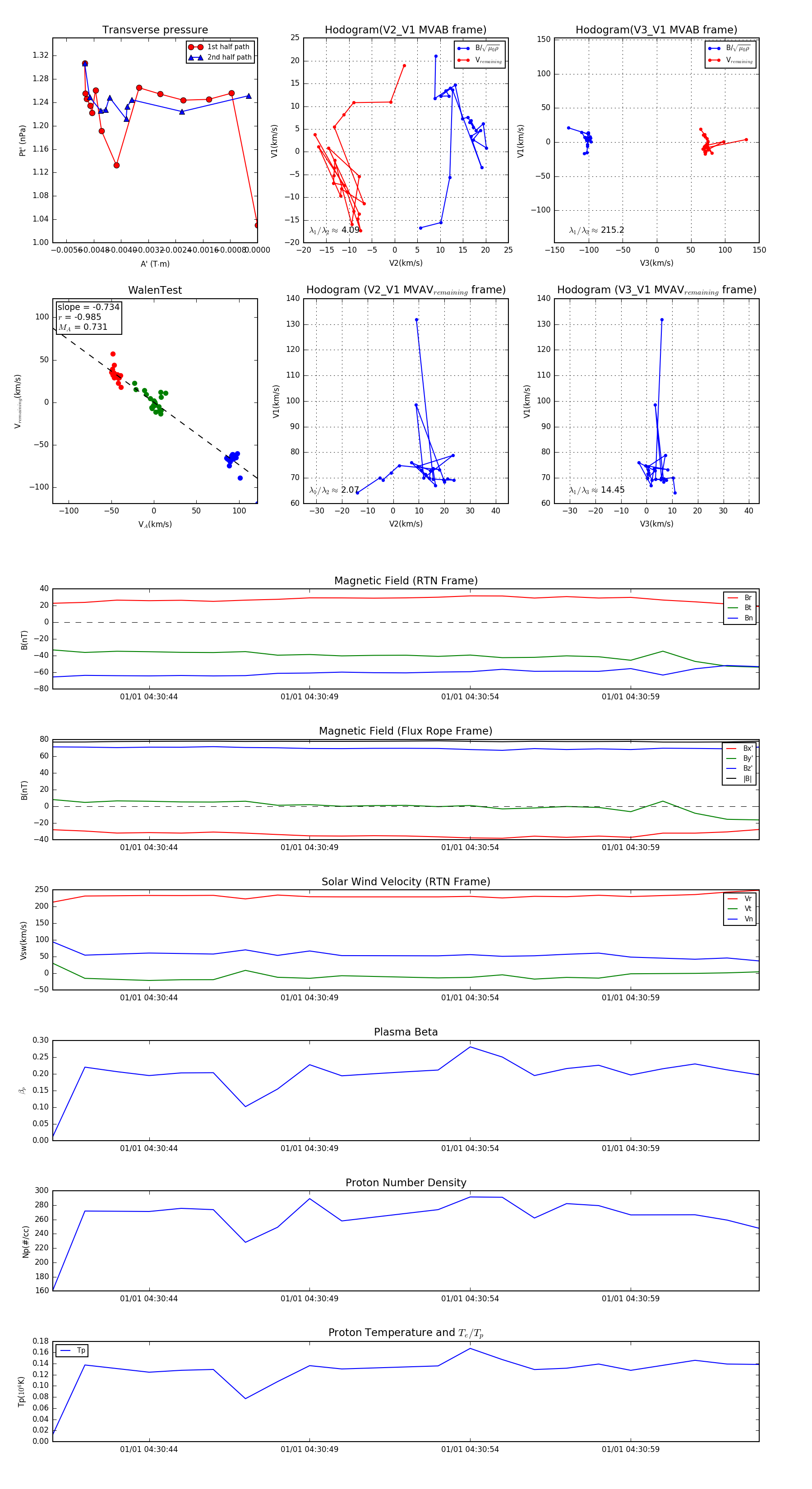
Flux Rope in 2024

Flux Rope Event 2024-01-01 04:30:41 ~ 2024-01-01 04:31:03 (23 seconds)


plot