HOME   LIST
‹–   –›

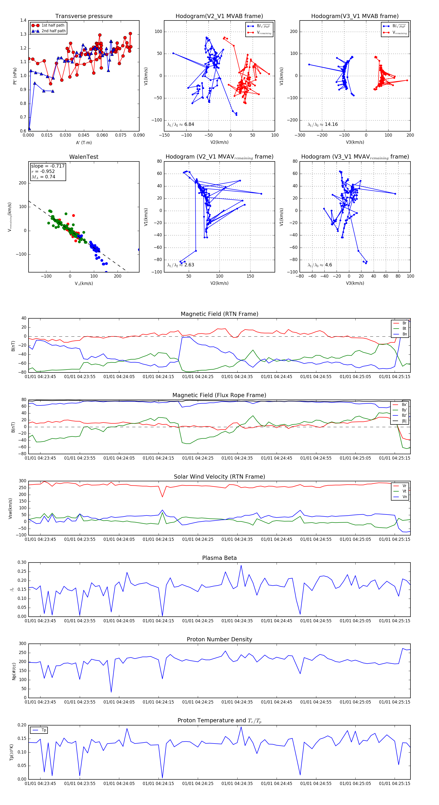
Flux Rope in 2024

Flux Rope Event 2024-01-01 04:23:42 ~ 2024-01-01 04:25:19 (98 seconds)


plot