HOME   LIST
‹–   –›

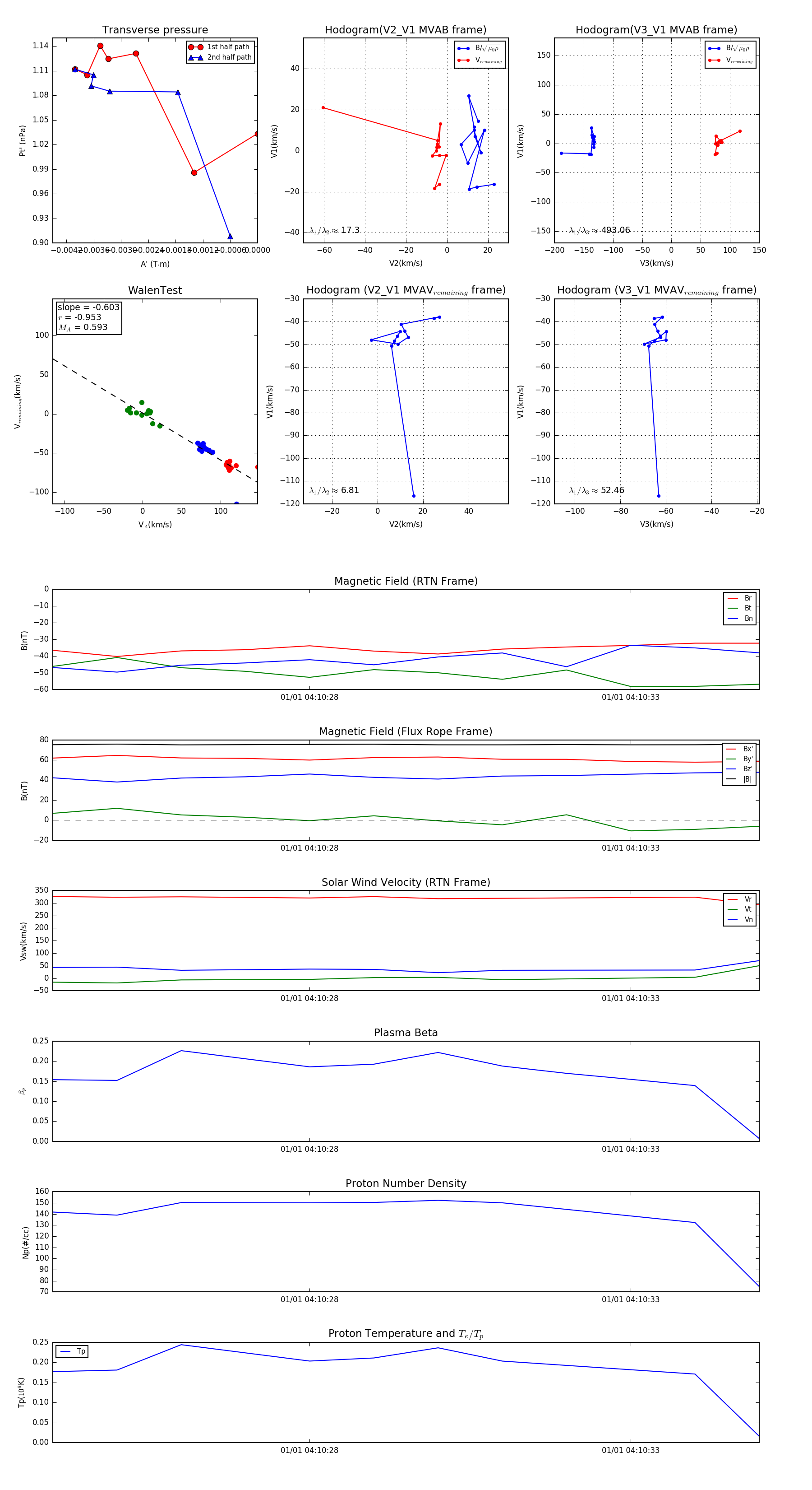
Flux Rope in 2024

Flux Rope Event 2024-01-01 04:10:24 ~ 2024-01-01 04:10:35 (12 seconds)


plot