HOME   LIST
‹–   –›

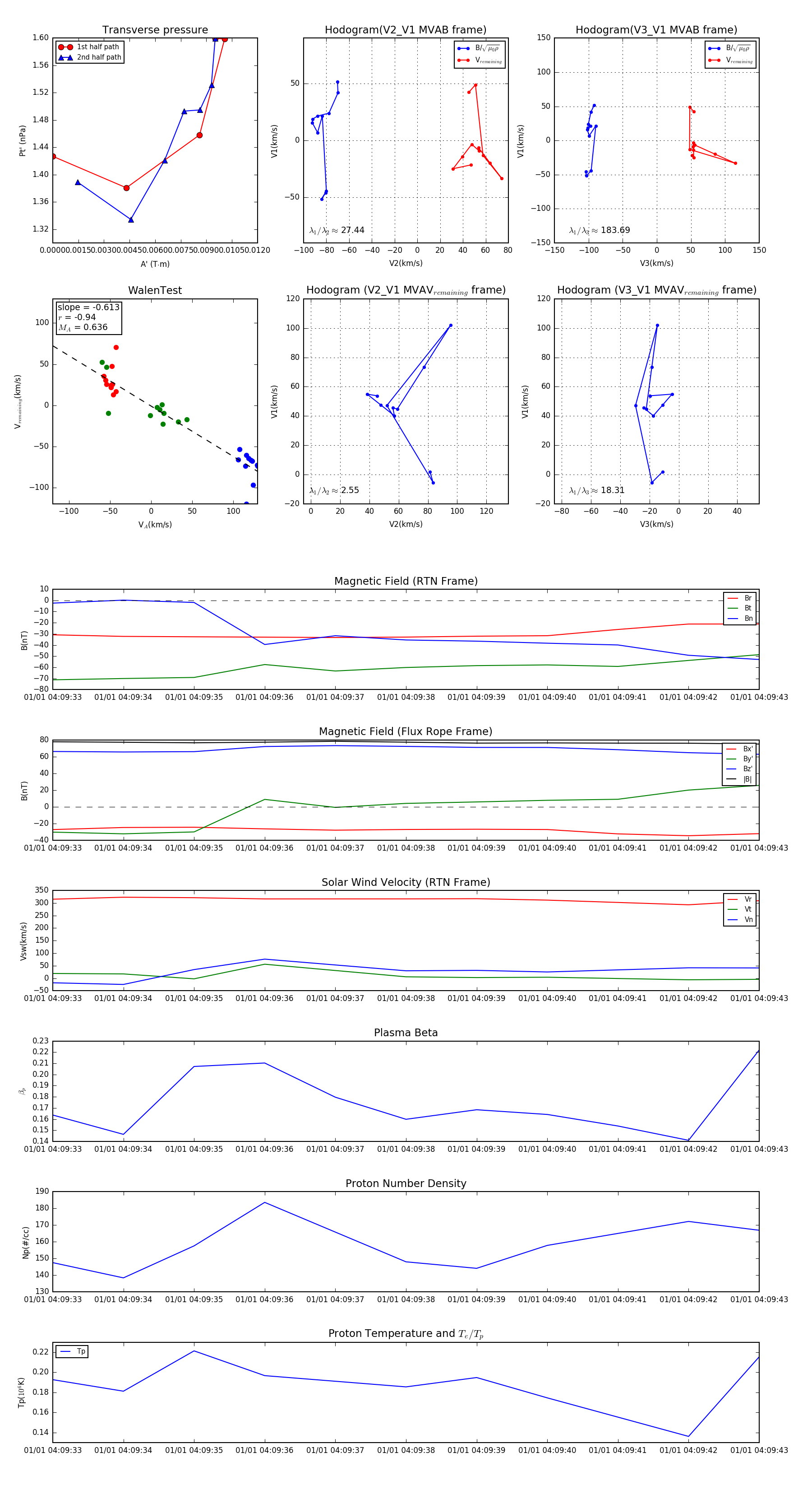
Flux Rope in 2024

Flux Rope Event 2024-01-01 04:09:33 ~ 2024-01-01 04:09:43 (11 seconds)


plot