HOME   LIST
‹–   –›

Flux Rope in 2024

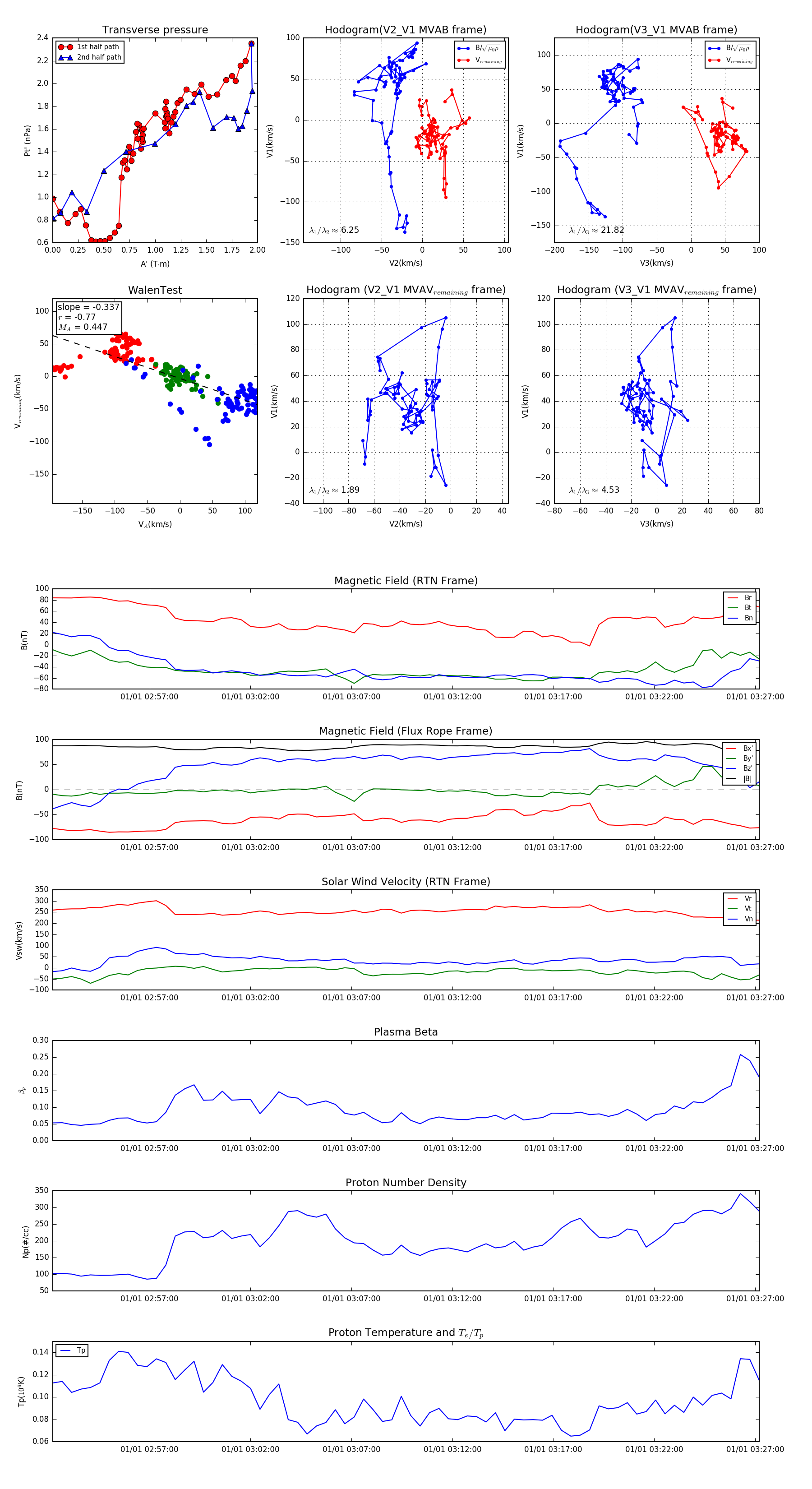
Flux Rope Event 2024-01-01 02:52:12 ~ 2024-01-01 03:27:12 (2101 seconds)


plot