HOME   LIST
‹–   –›

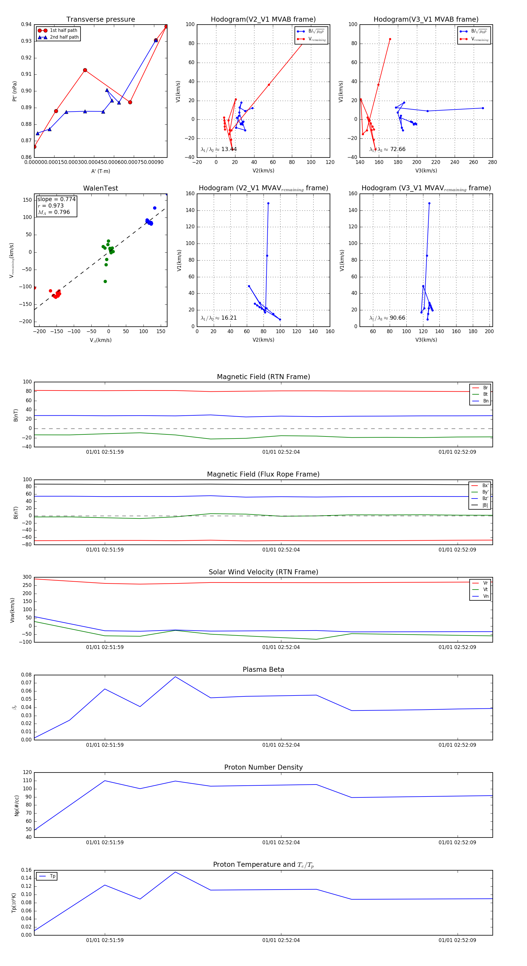
Flux Rope in 2024

Flux Rope Event 2024-01-01 02:51:57 ~ 2024-01-01 02:52:10 (14 seconds)


plot