HOME   LIST
‹–   –›

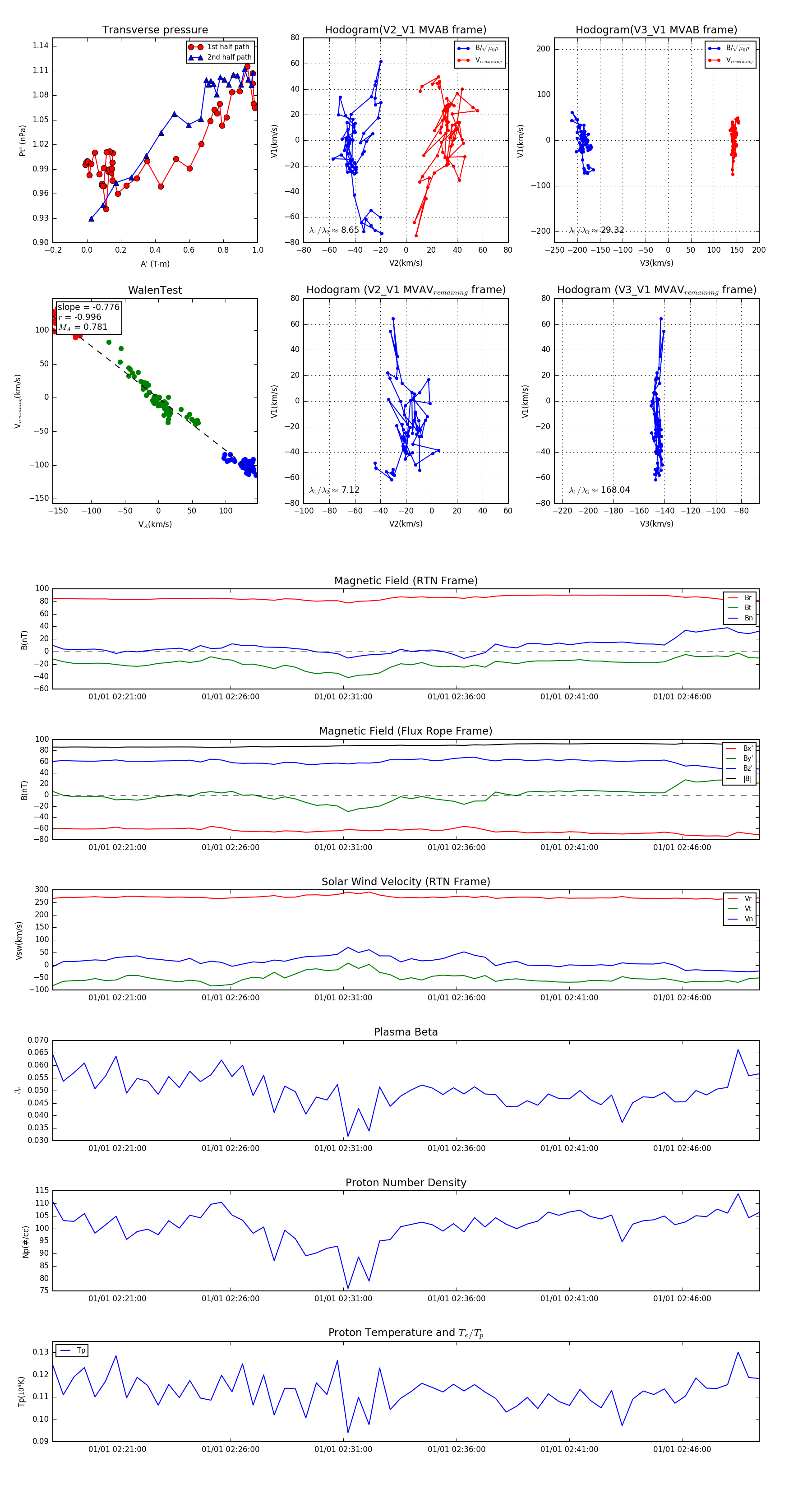
Flux Rope in 2024

Flux Rope Event 2024-01-01 02:18:08 ~ 2024-01-01 02:49:24 (1877 seconds)


plot