HOME   LIST
‹–   –›

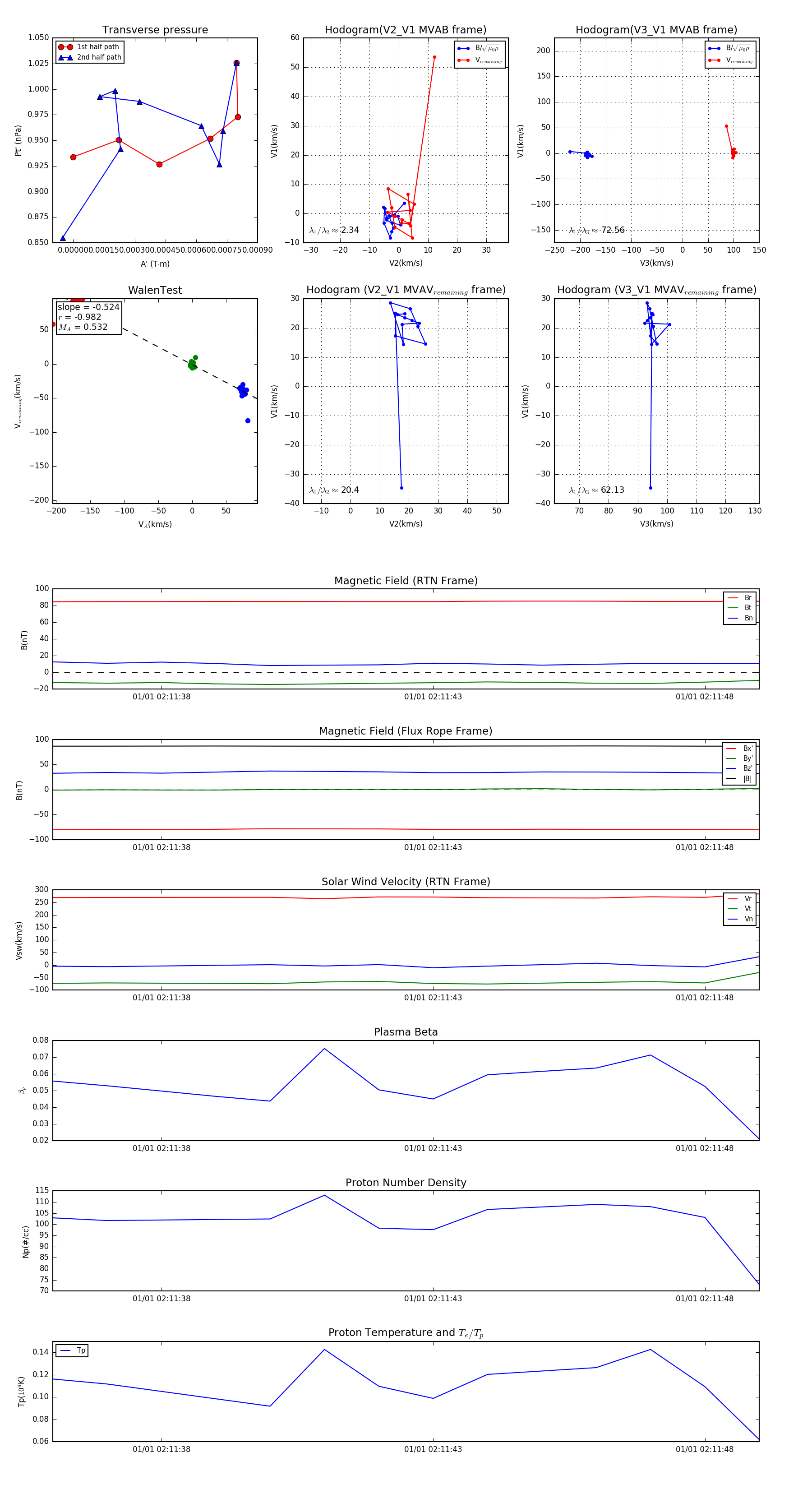
Flux Rope in 2024

Flux Rope Event 2024-01-01 02:11:36 ~ 2024-01-01 02:11:49 (14 seconds)


plot