HOME   LIST
‹–   –›

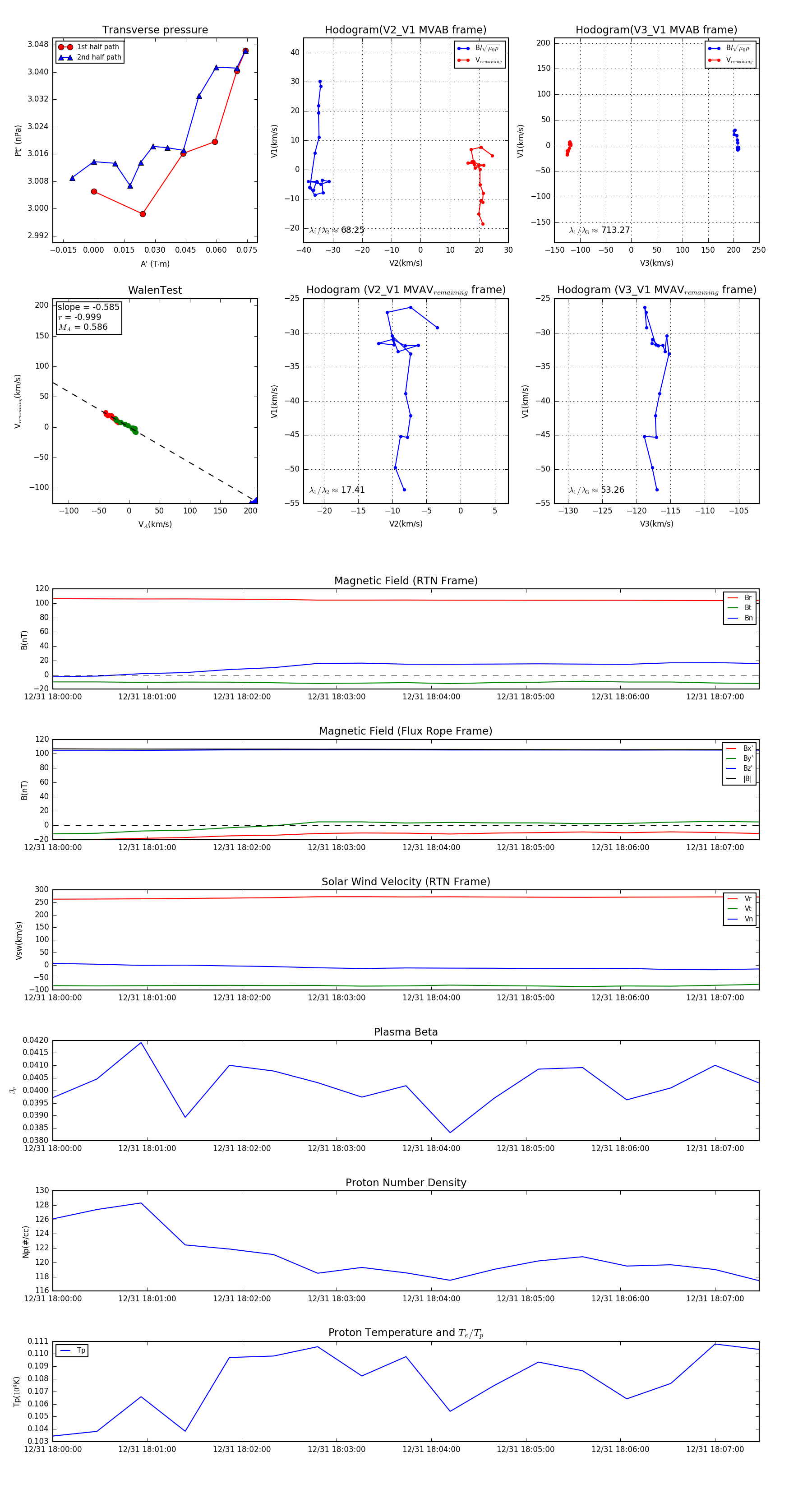
Flux Rope in 2023

Flux Rope Event 2023-12-31 18:00:00 ~ 2023-12-31 18:07:28 (449 seconds)


plot