HOME   LIST
‹–   –›

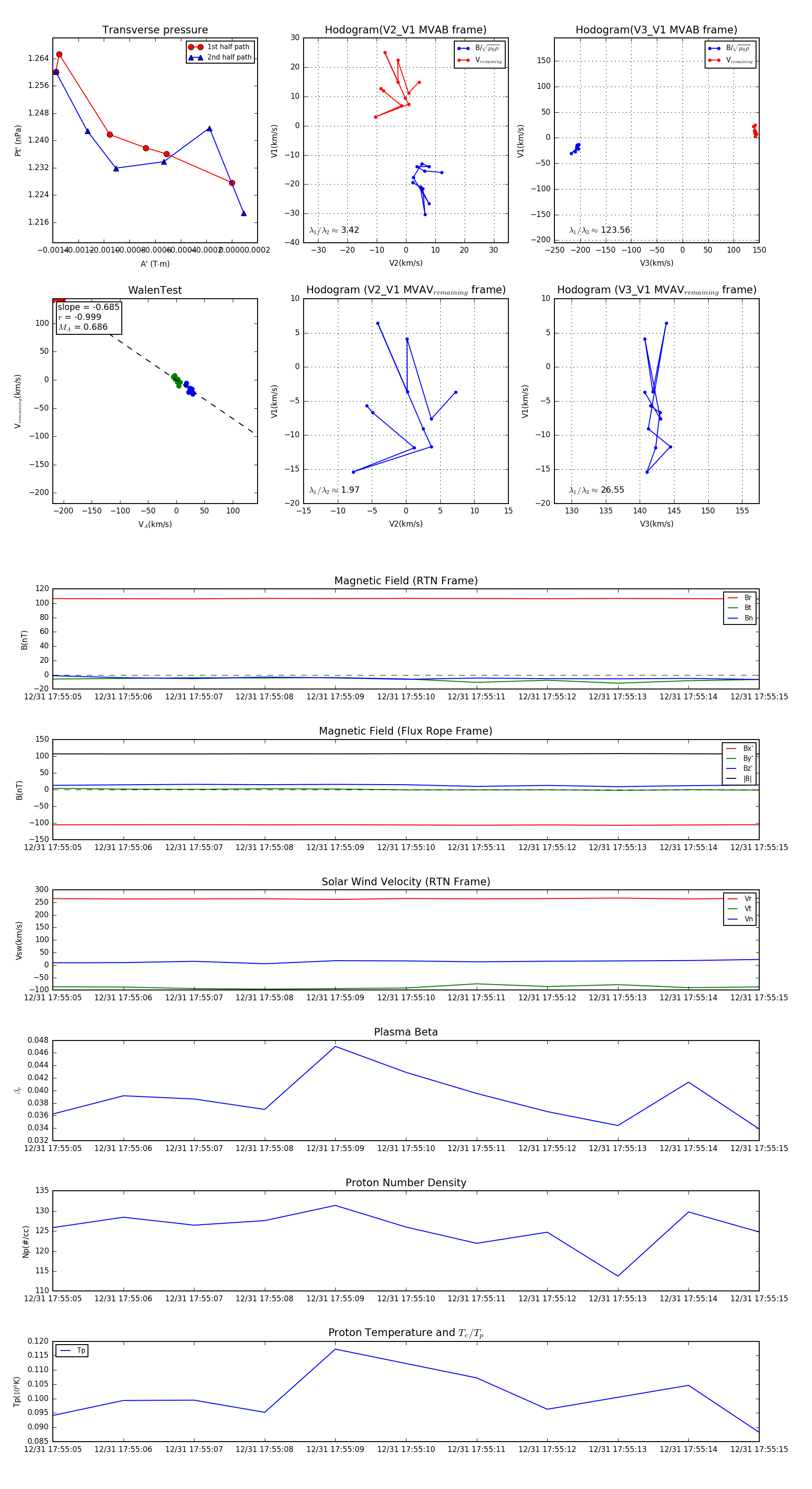
Flux Rope in 2023

Flux Rope Event 2023-12-31 17:55:05 ~ 2023-12-31 17:55:15 (11 seconds)


plot