HOME   LIST
‹–   –›

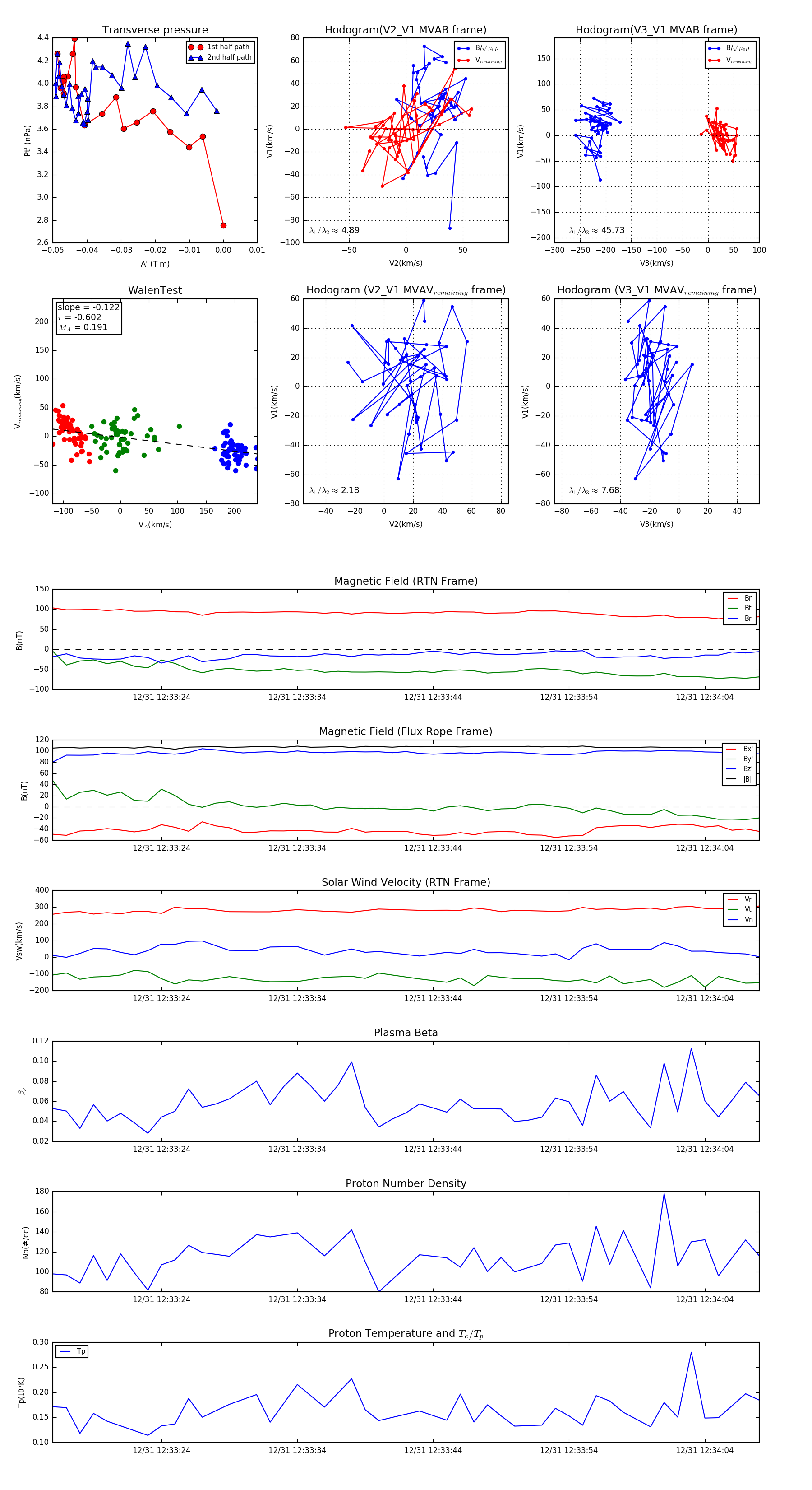
Flux Rope in 2023

Flux Rope Event 2023-12-31 12:33:16 ~ 2023-12-31 12:34:08 (53 seconds)


plot