HOME   LIST
‹–   –›

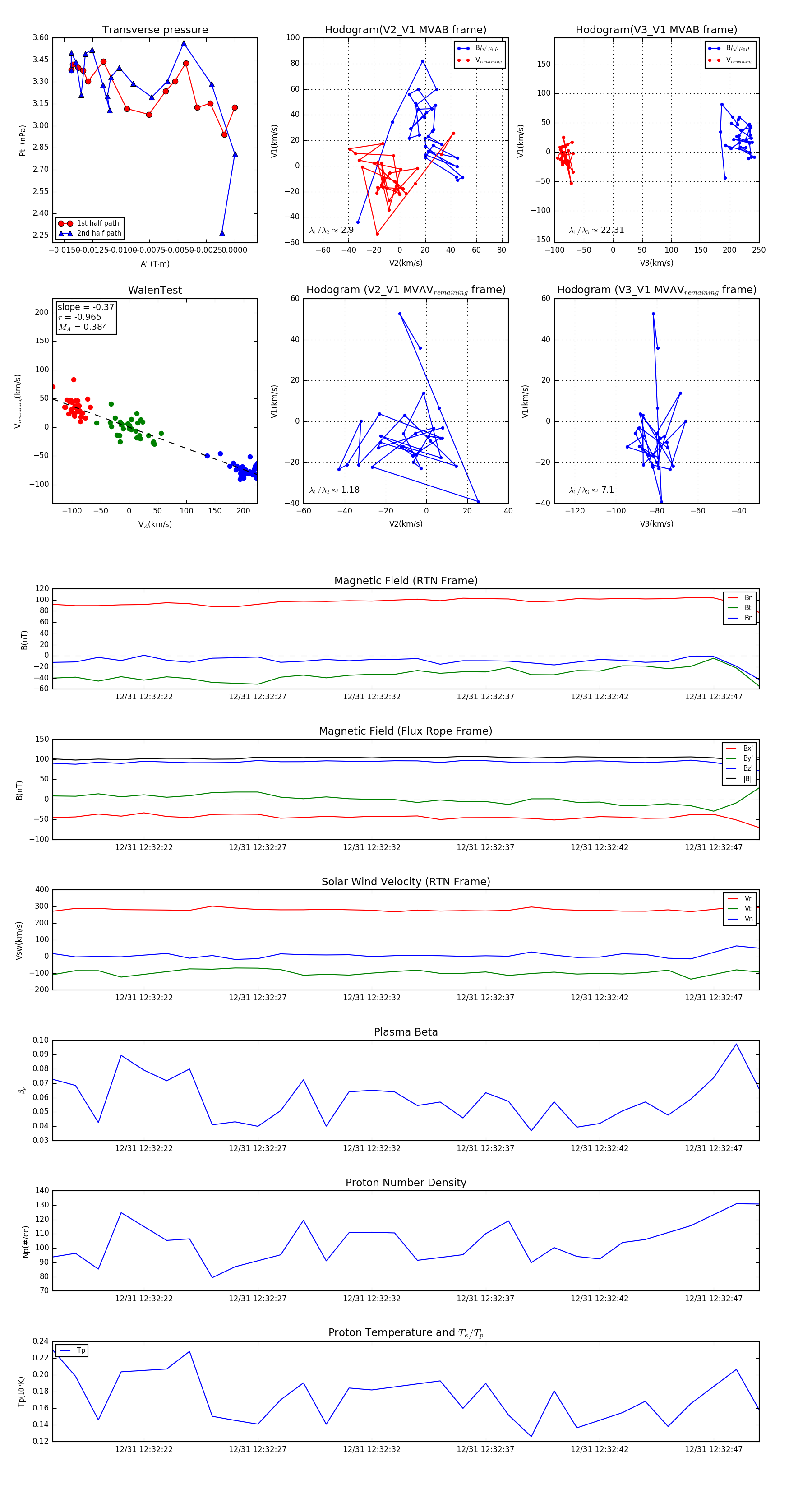
Flux Rope in 2023

Flux Rope Event 2023-12-31 12:32:18 ~ 2023-12-31 12:32:49 (32 seconds)


plot