HOME   LIST
‹–   –›

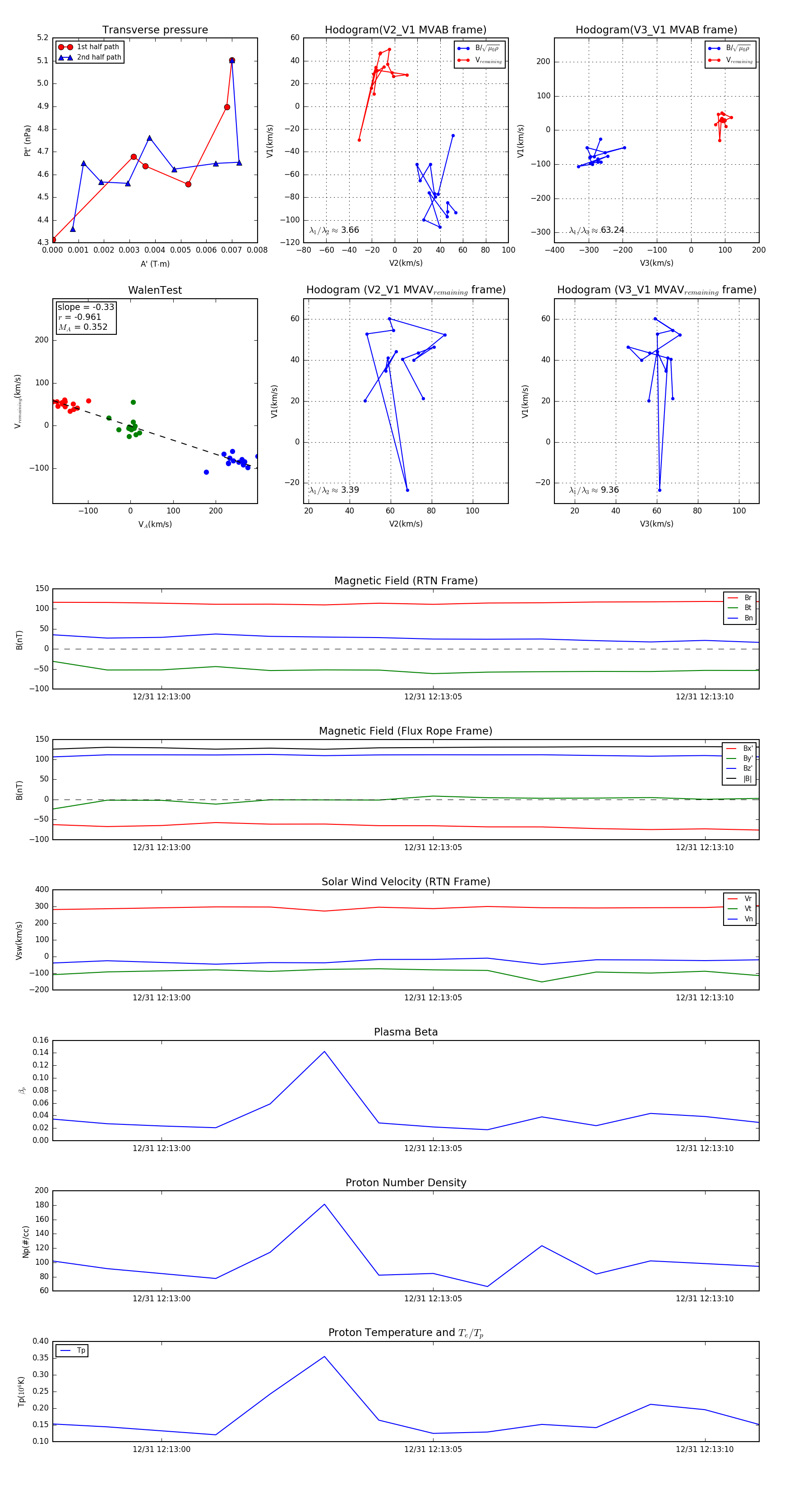
Flux Rope in 2023

Flux Rope Event 2023-12-31 12:12:58 ~ 2023-12-31 12:13:11 (14 seconds)


plot