HOME   LIST
‹–   –›

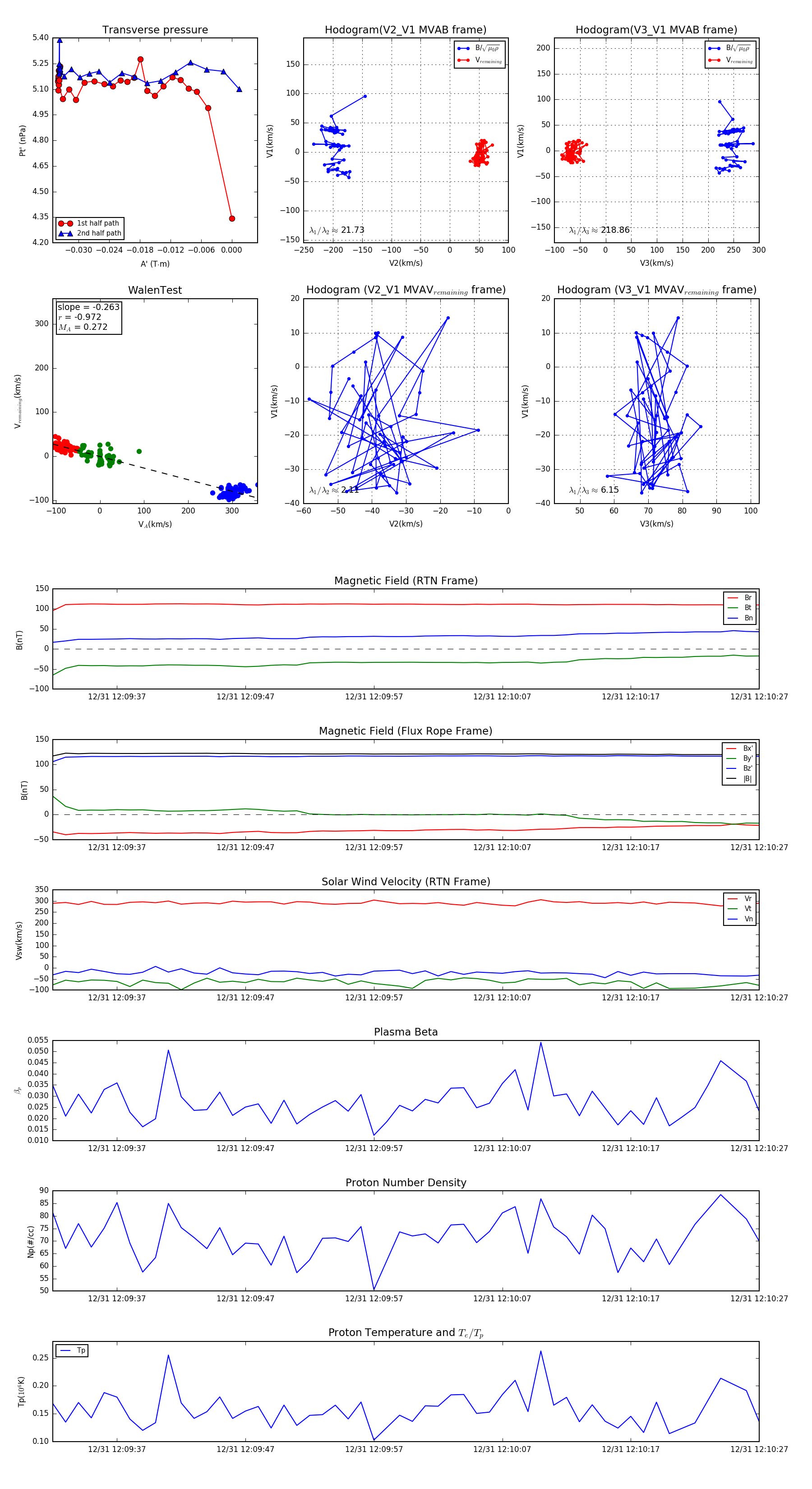
Flux Rope in 2023

Flux Rope Event 2023-12-31 12:09:32 ~ 2023-12-31 12:10:27 (56 seconds)


plot