HOME   LIST
‹–   –›

Flux Rope in 2023

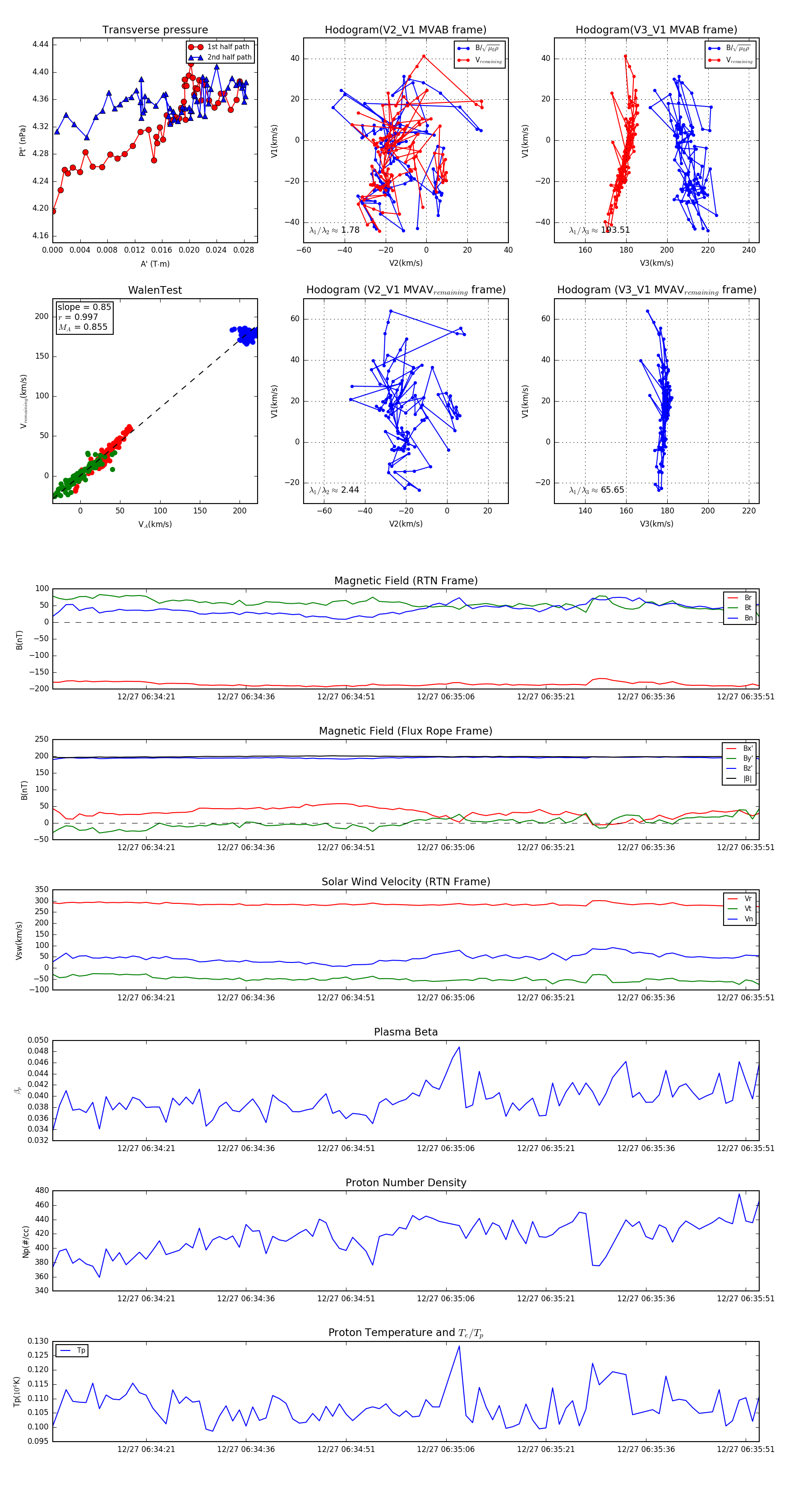
Flux Rope Event 2023-12-27 06:34:07 ~ 2023-12-27 06:35:53 (107 seconds)


plot