HOME   LIST
‹–   –›

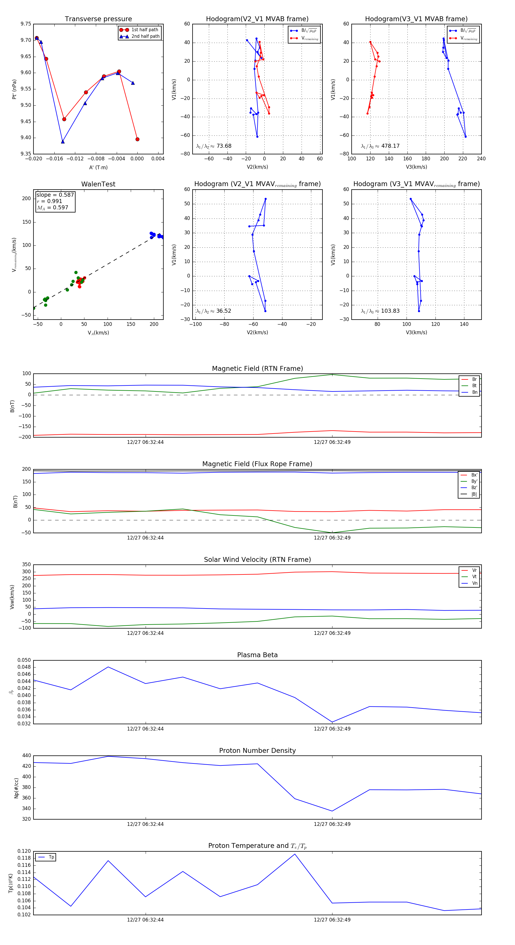
Flux Rope in 2023

Flux Rope Event 2023-12-27 06:32:41 ~ 2023-12-27 06:32:53 (13 seconds)


plot