HOME   LIST
‹–   –›

Flux Rope in 2023

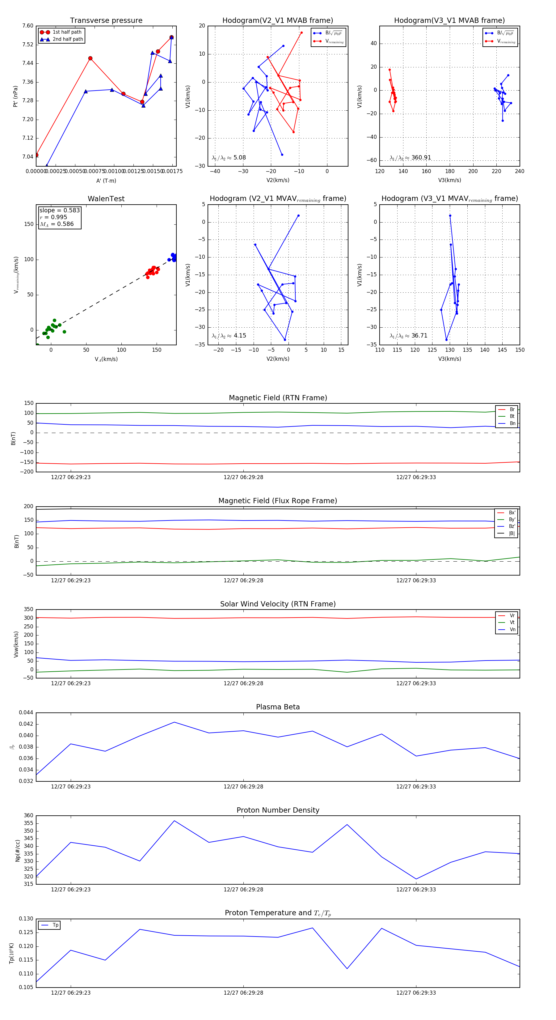
Flux Rope Event 2023-12-27 06:29:22 ~ 2023-12-27 06:29:36 (15 seconds)


plot