HOME   LIST
‹–   –›

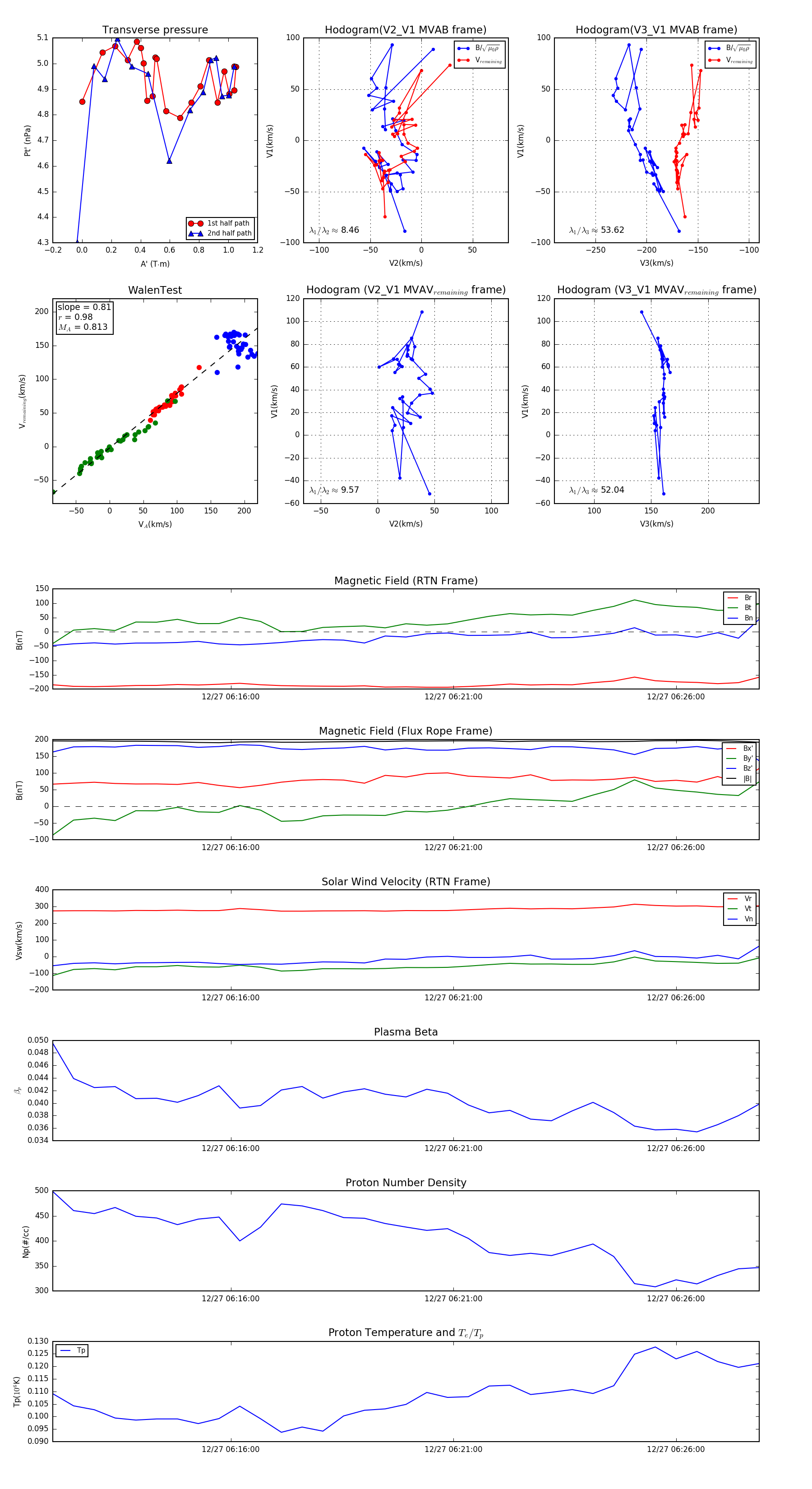
Flux Rope in 2023

Flux Rope Event 2023-12-27 06:12:00 ~ 2023-12-27 06:27:52 (953 seconds)


plot