HOME   LIST
‹–   –›

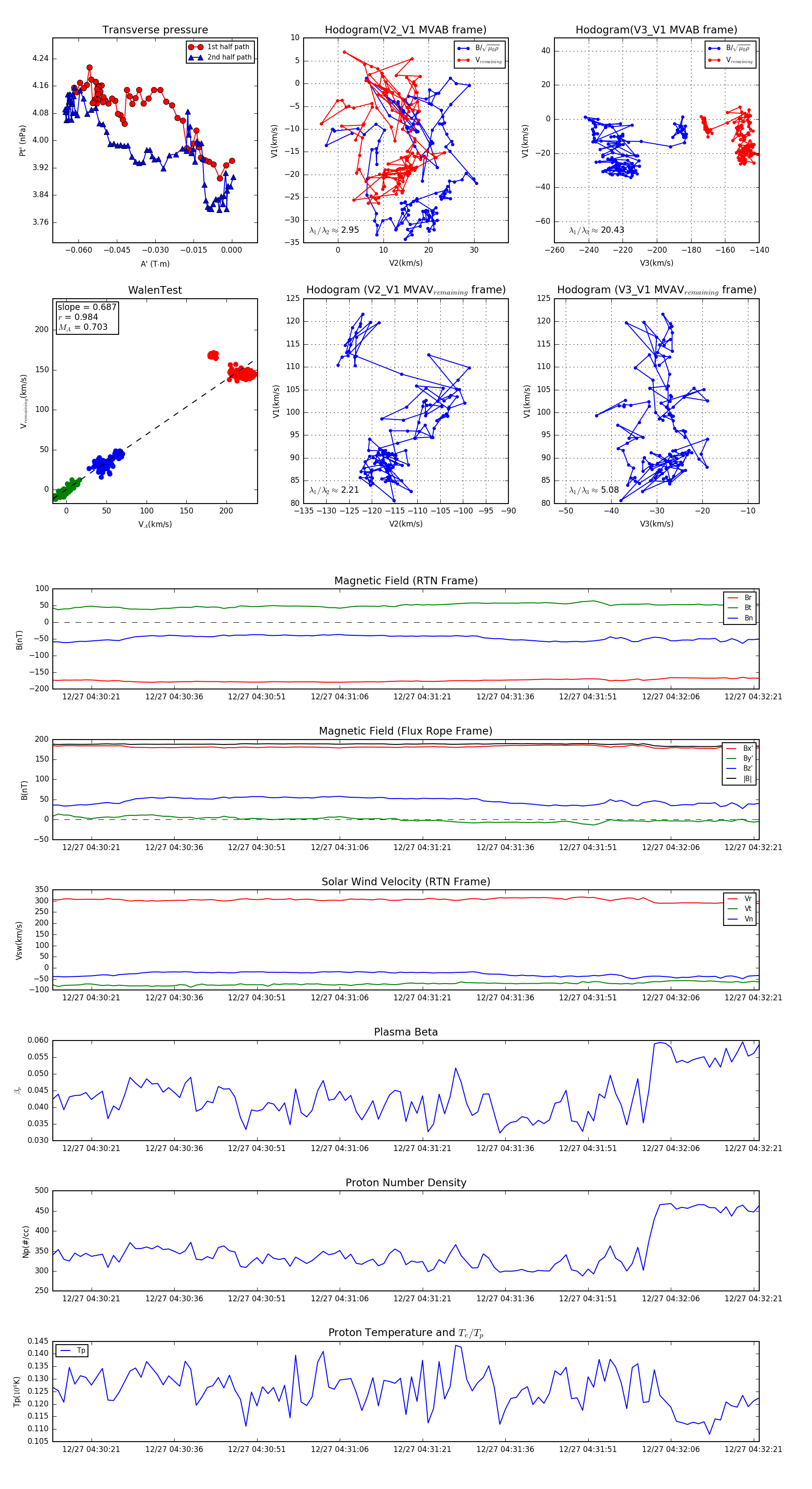
Flux Rope in 2023

Flux Rope Event 2023-12-27 04:30:14 ~ 2023-12-27 04:32:22 (129 seconds)


plot