HOME   LIST
‹–   –›

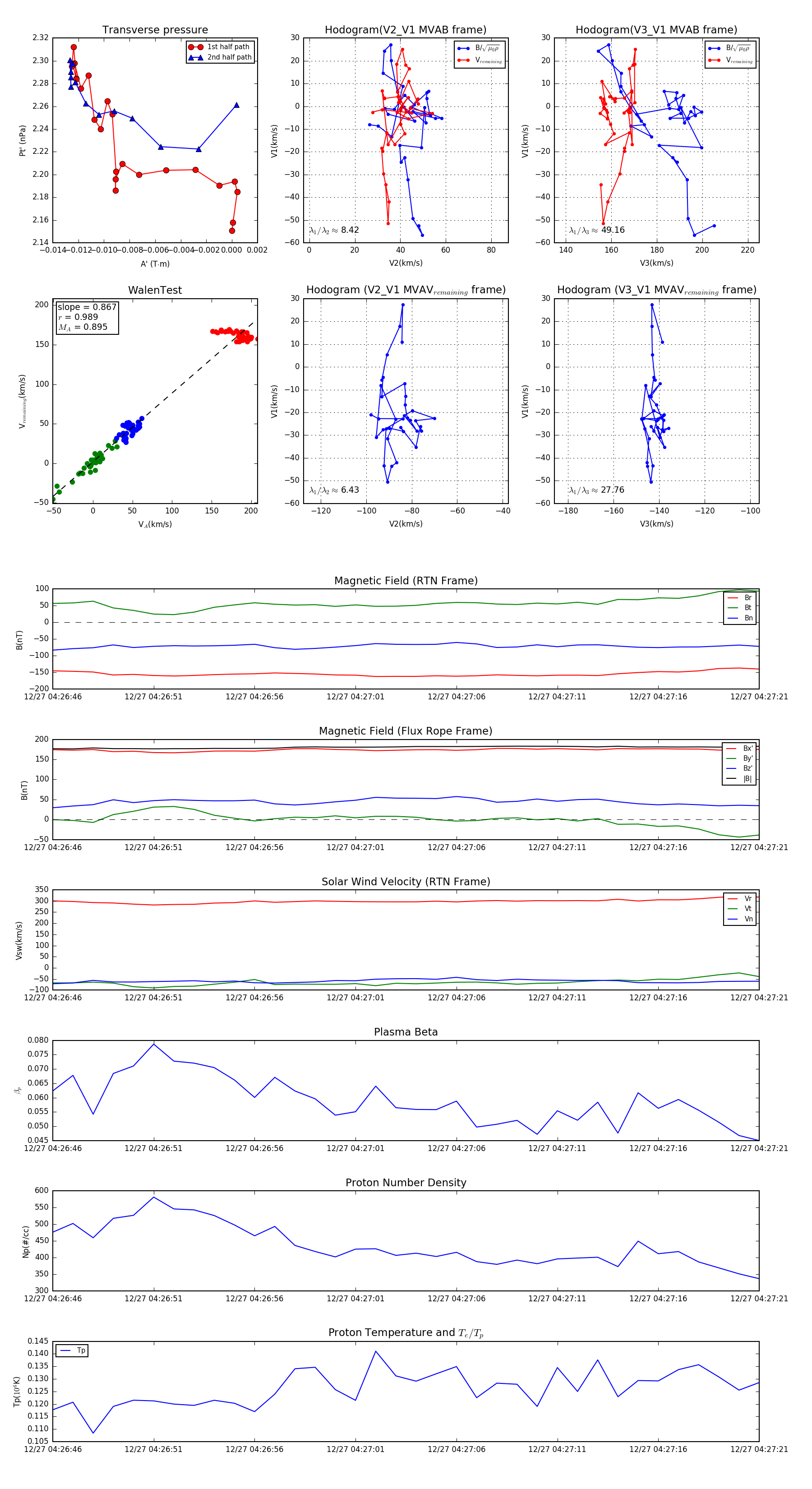
Flux Rope in 2023

Flux Rope Event 2023-12-27 04:26:46 ~ 2023-12-27 04:27:21 (36 seconds)


plot