HOME   LIST
‹–   –›

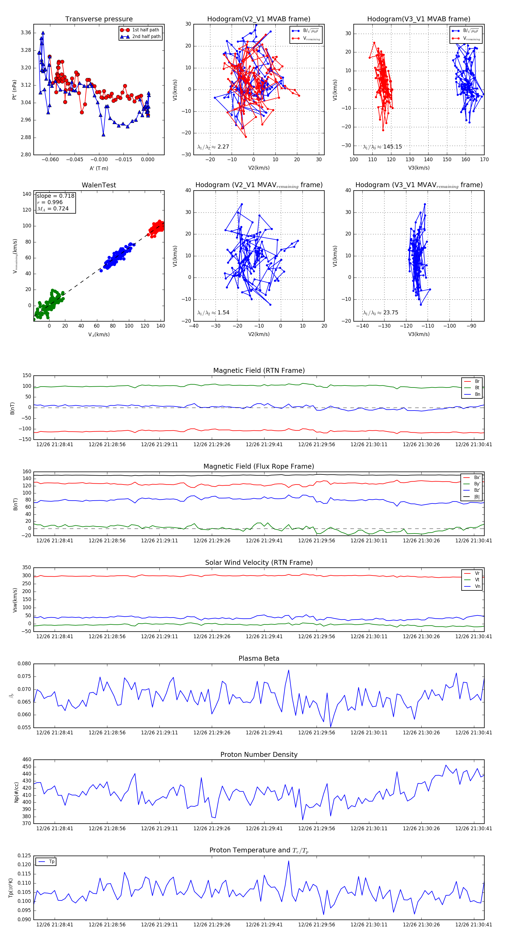
Flux Rope in 2023

Flux Rope Event 2023-12-26 21:28:35 ~ 2023-12-26 21:30:44 (130 seconds)


plot