HOME   LIST
‹–   –›

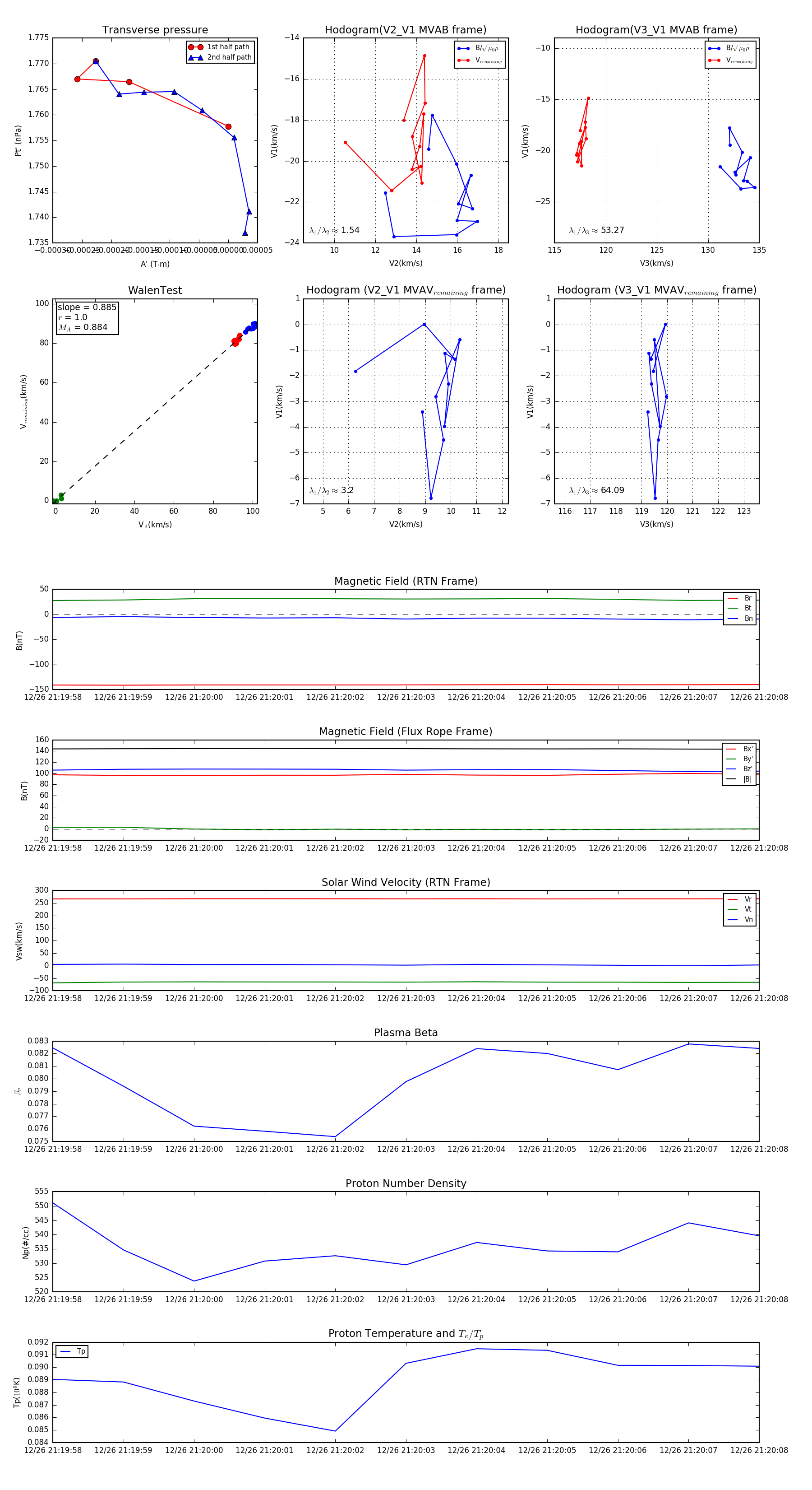
Flux Rope in 2023

Flux Rope Event 2023-12-26 21:19:58 ~ 2023-12-26 21:20:08 (11 seconds)


plot