HOME   LIST
‹–   –›

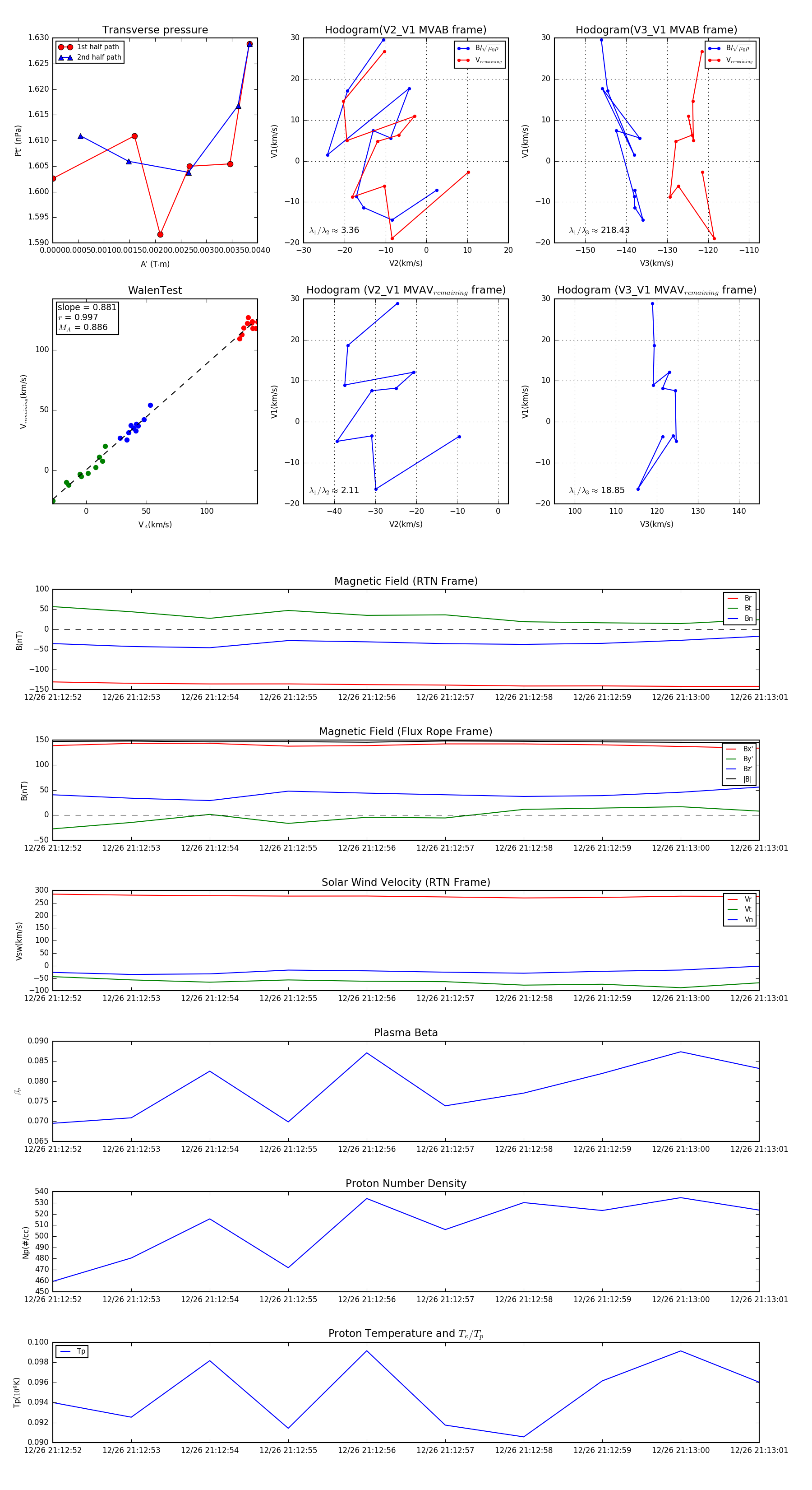
Flux Rope in 2023

Flux Rope Event 2023-12-26 21:12:52 ~ 2023-12-26 21:13:01 (10 seconds)


plot