HOME   LIST
‹–   –›

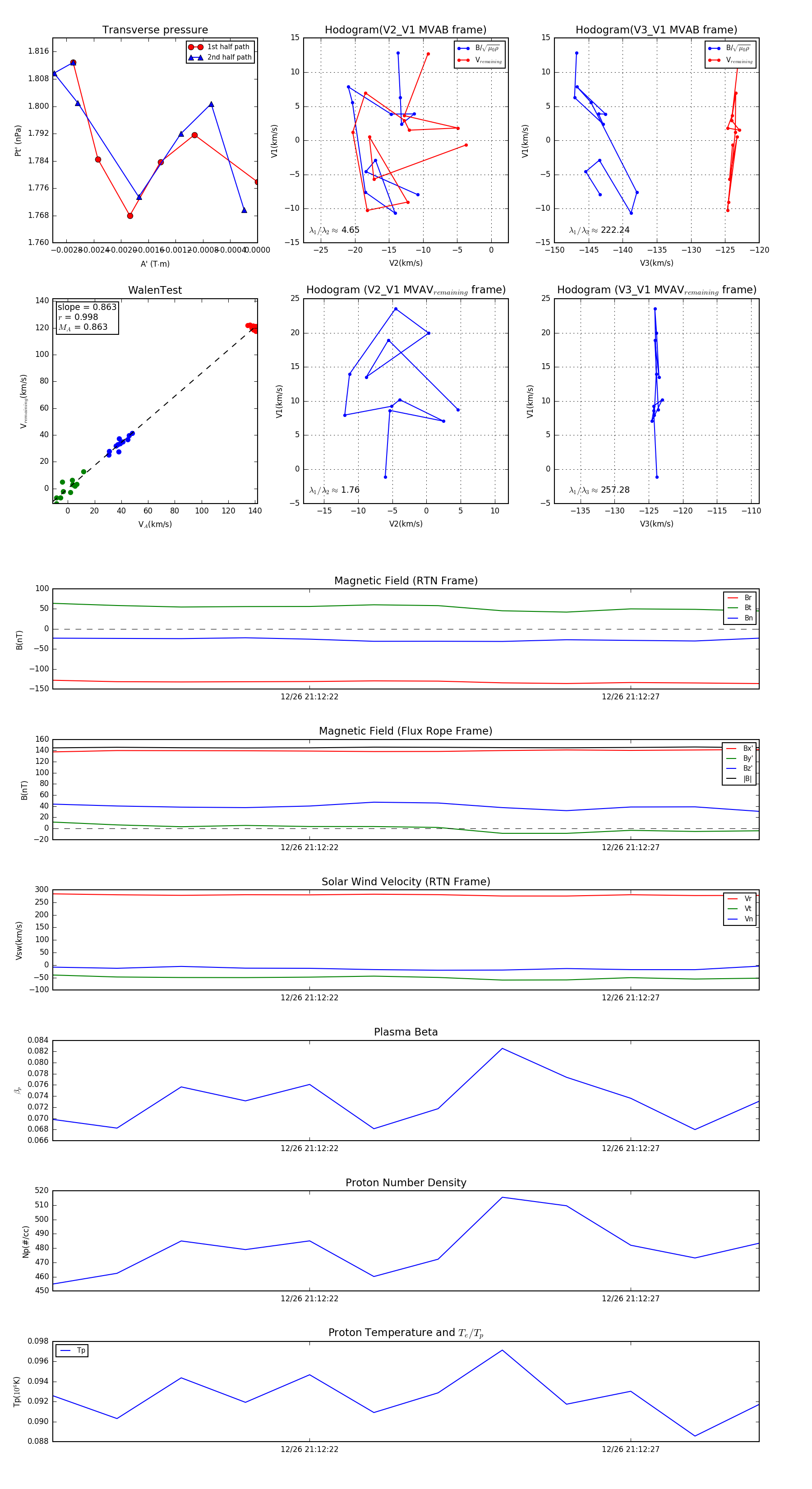
Flux Rope in 2023

Flux Rope Event 2023-12-26 21:12:18 ~ 2023-12-26 21:12:29 (12 seconds)


plot