HOME   LIST
‹–   –›

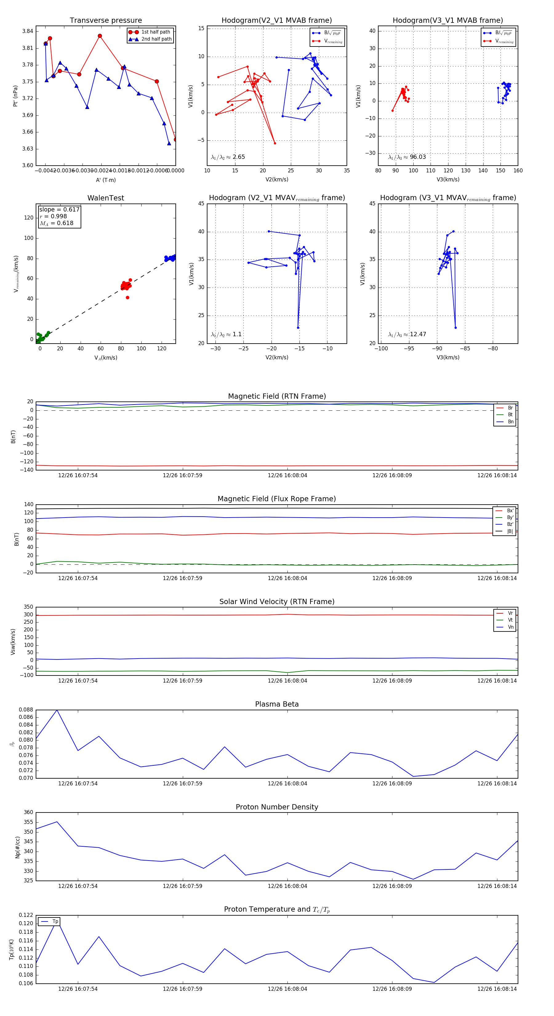
Flux Rope in 2023

Flux Rope Event 2023-12-26 16:07:52 ~ 2023-12-26 16:08:15 (24 seconds)


plot