HOME   LIST
‹–   –›

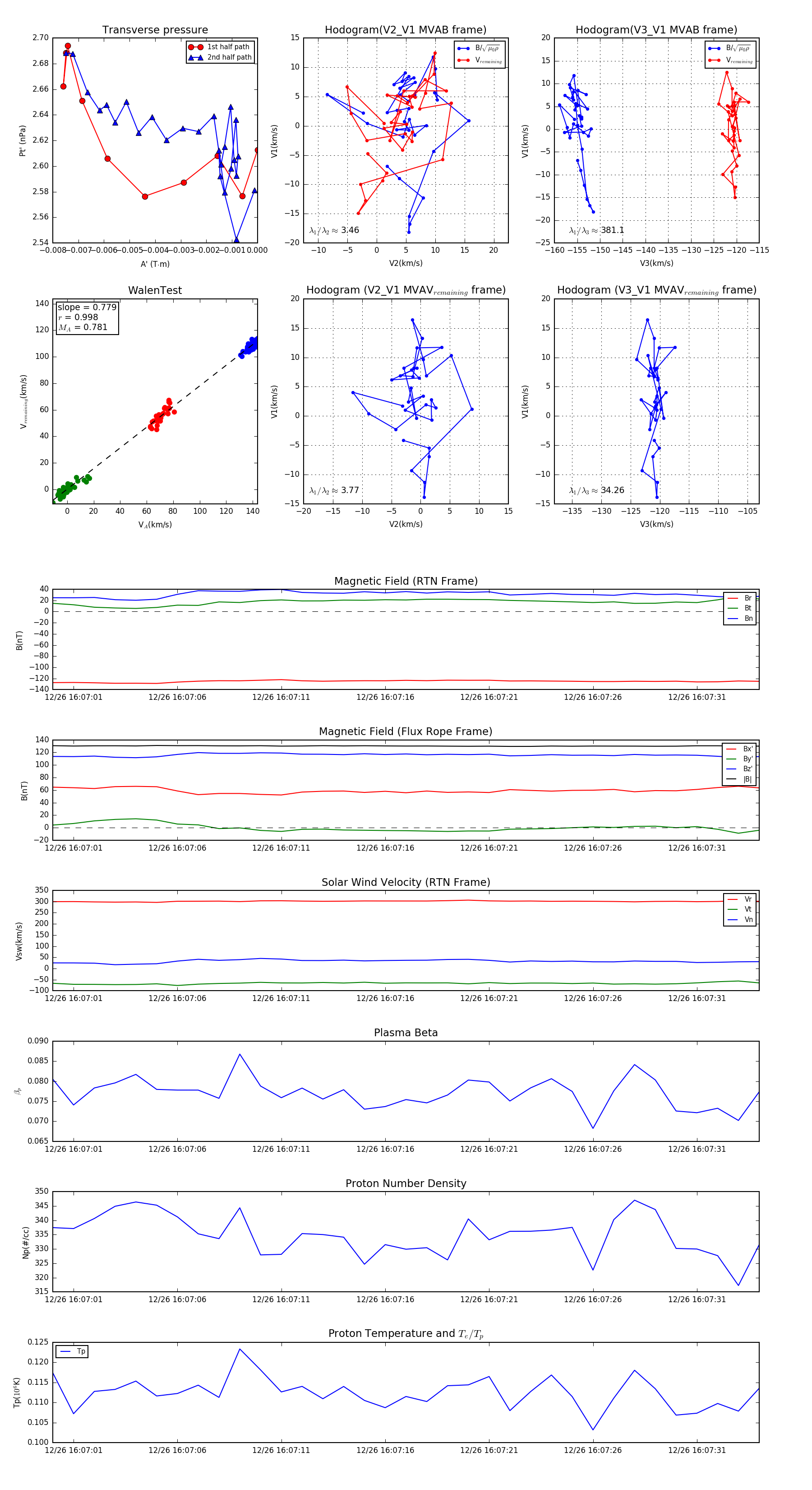
Flux Rope in 2023

Flux Rope Event 2023-12-26 16:07:00 ~ 2023-12-26 16:07:34 (35 seconds)


plot