HOME   LIST
‹–   –›

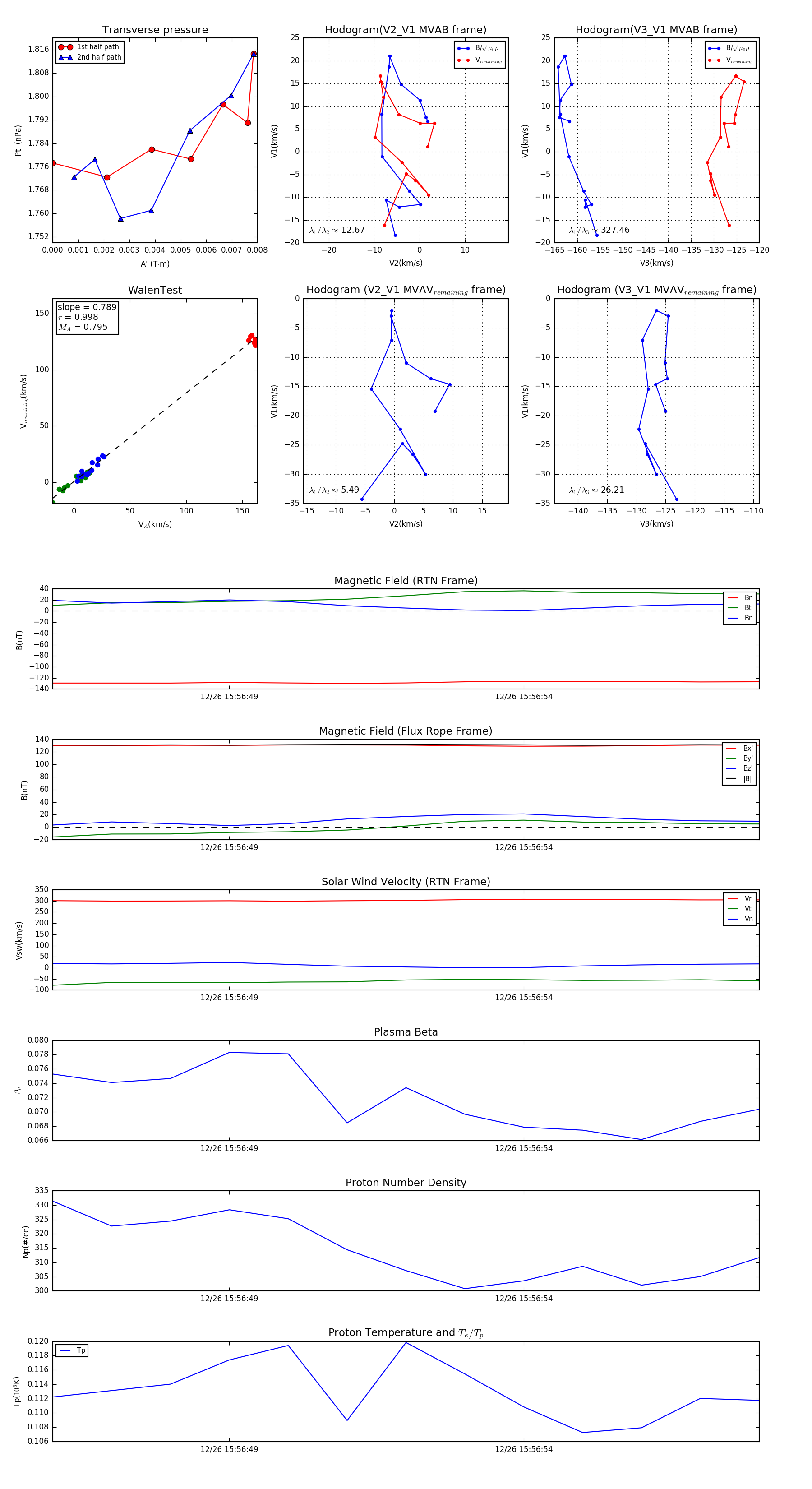
Flux Rope in 2023

Flux Rope Event 2023-12-26 15:56:46 ~ 2023-12-26 15:56:58 (13 seconds)


plot