HOME   LIST
‹–   –›

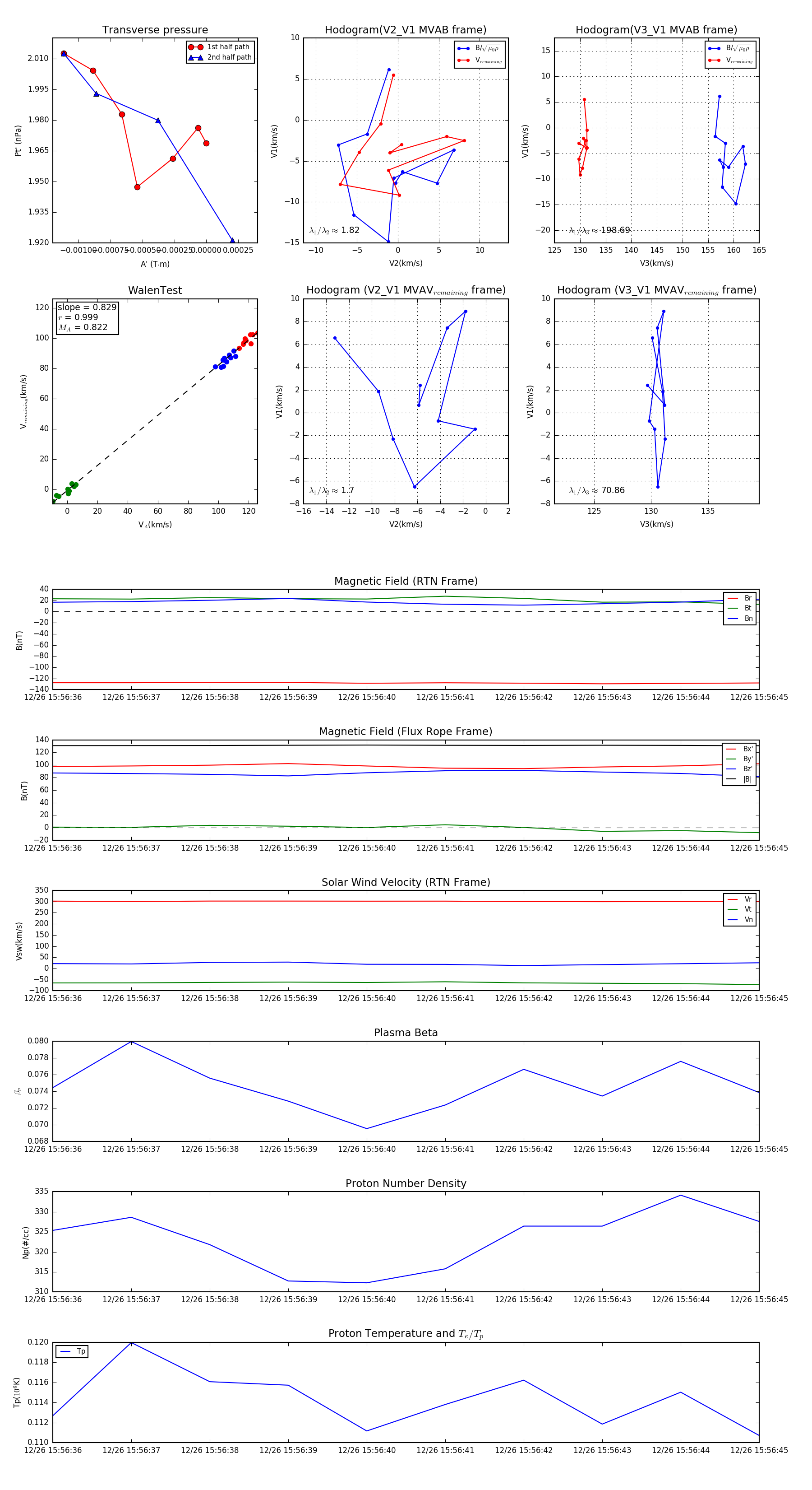
Flux Rope in 2023

Flux Rope Event 2023-12-26 15:56:36 ~ 2023-12-26 15:56:45 (10 seconds)


plot