HOME   LIST
‹–   –›

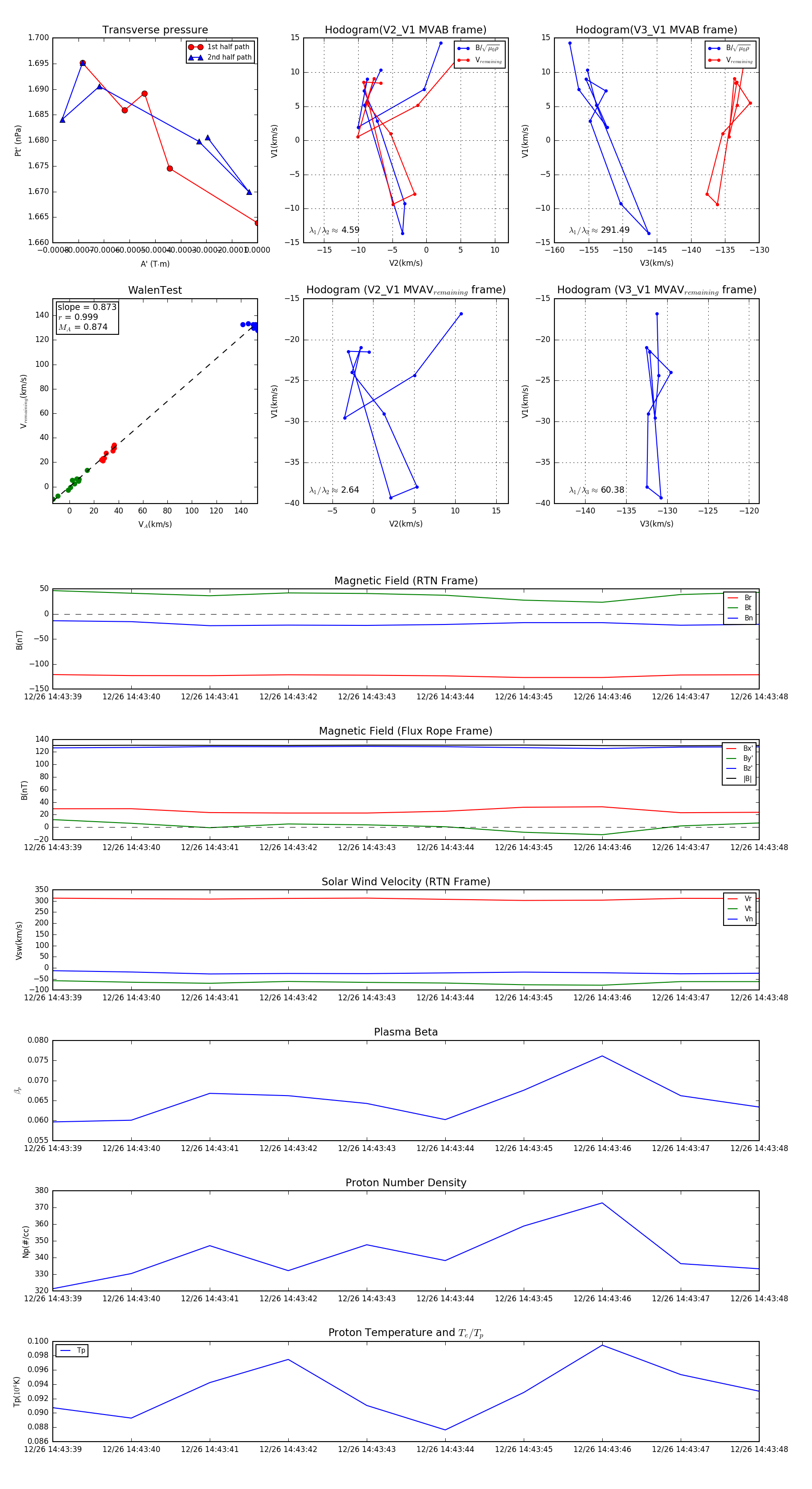
Flux Rope in 2023

Flux Rope Event 2023-12-26 14:43:39 ~ 2023-12-26 14:43:48 (10 seconds)


plot