HOME   LIST
‹–   –›

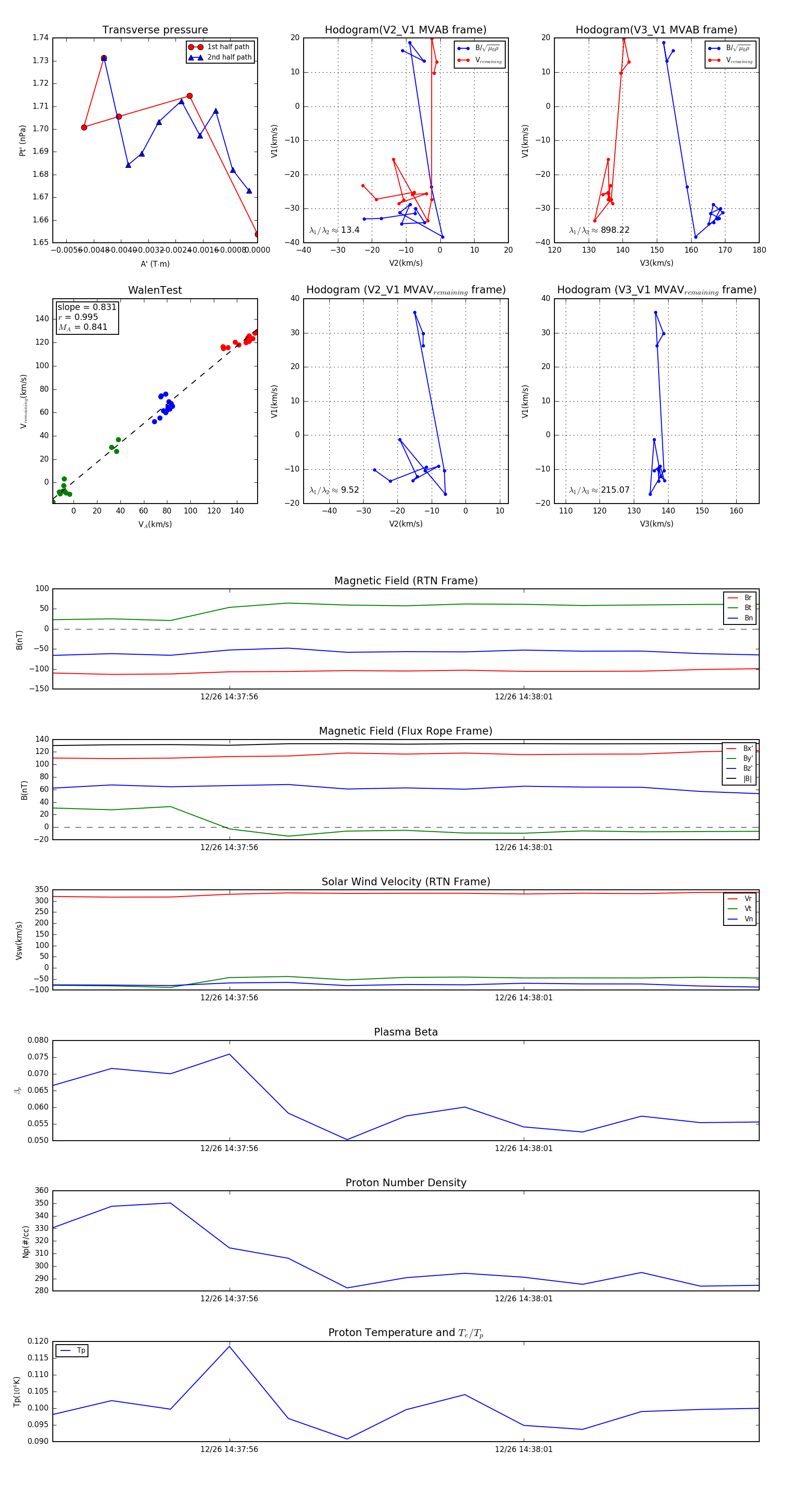
Flux Rope in 2023

Flux Rope Event 2023-12-26 14:37:53 ~ 2023-12-26 14:38:05 (13 seconds)


plot