HOME   LIST
‹–   –›

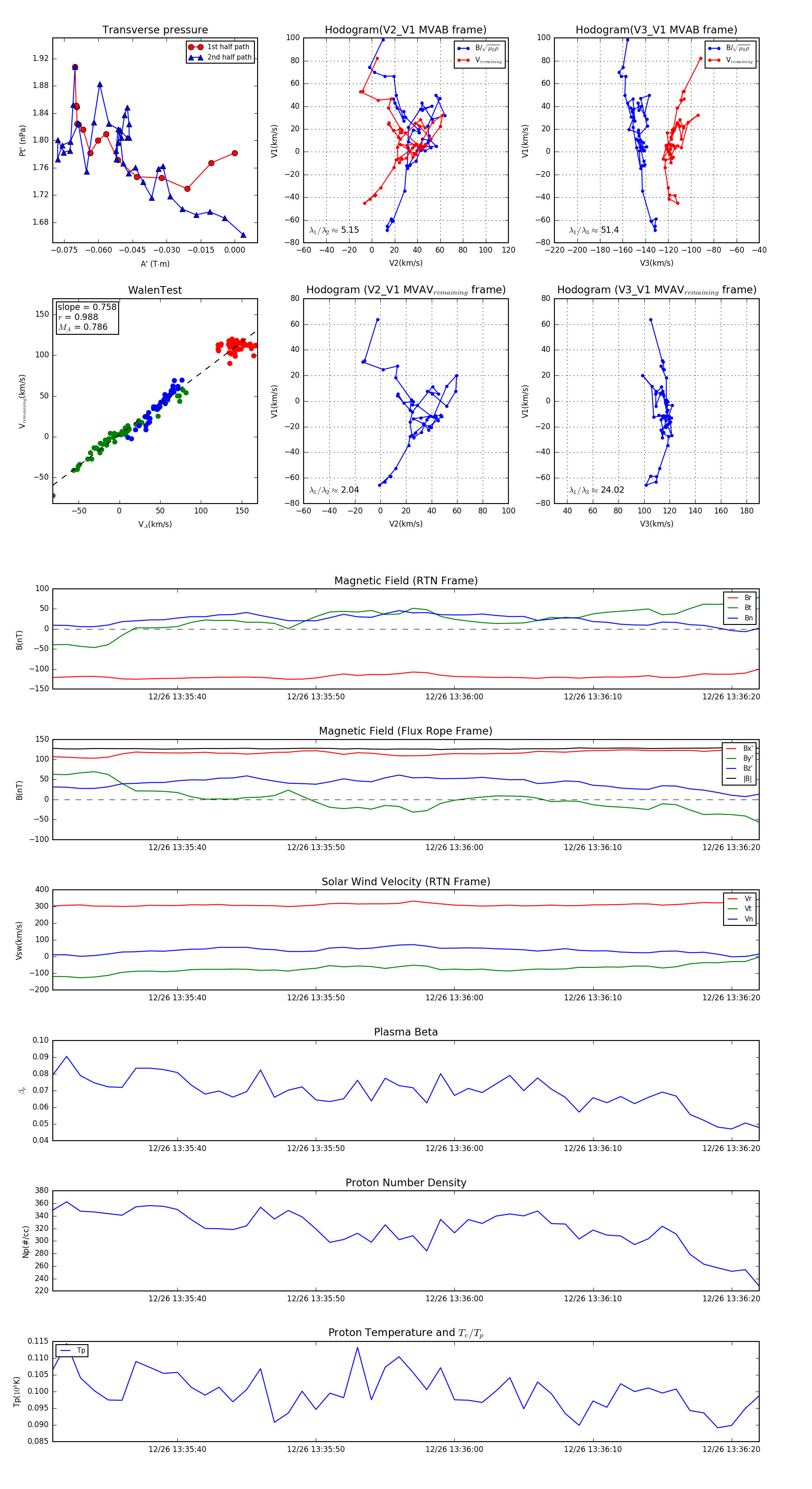
Flux Rope in 2023

Flux Rope Event 2023-12-26 13:35:31 ~ 2023-12-26 13:36:22 (52 seconds)


plot