HOME   LIST
‹–   –›

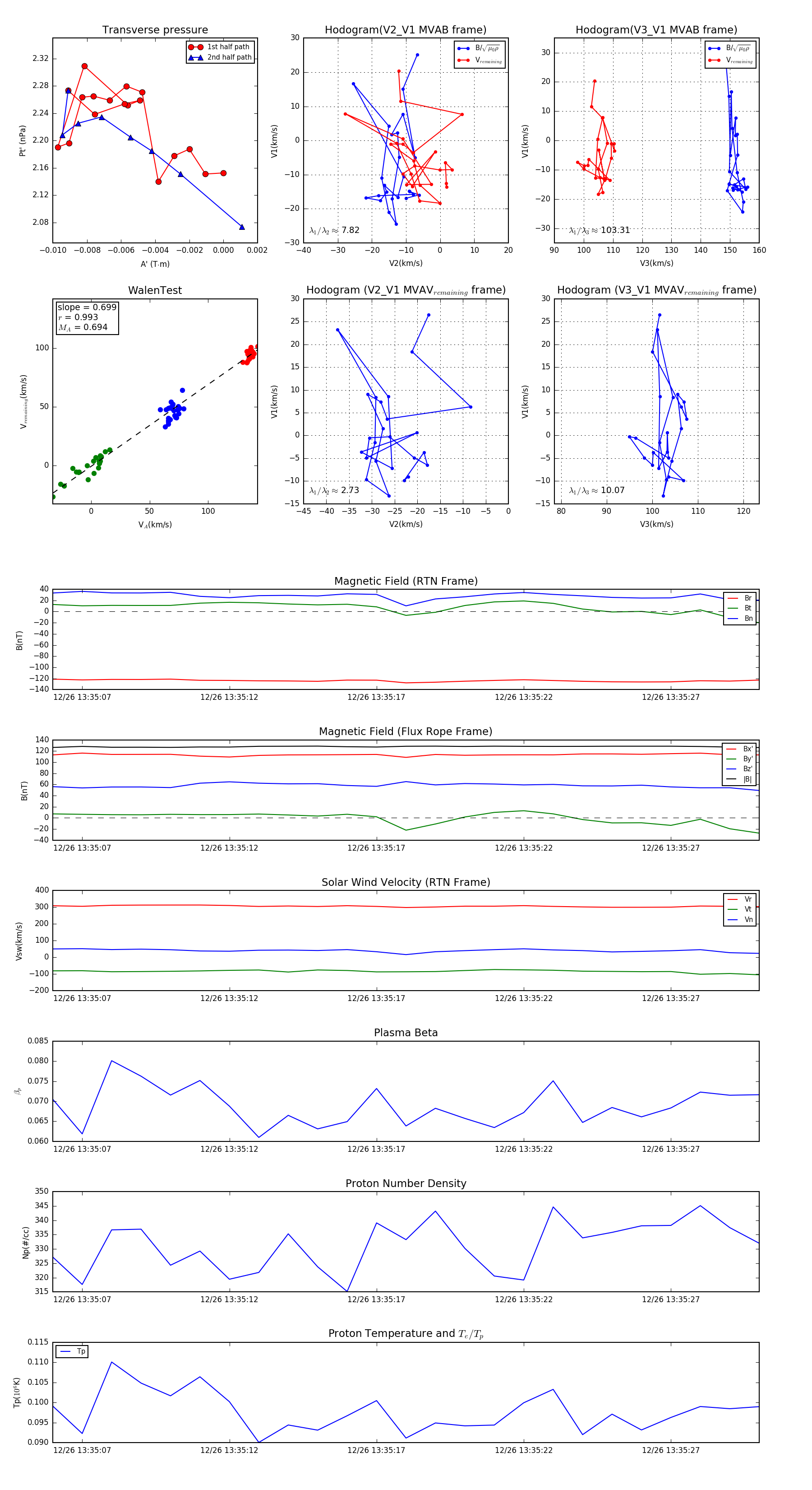
Flux Rope in 2023

Flux Rope Event 2023-12-26 13:35:06 ~ 2023-12-26 13:35:30 (25 seconds)


plot