HOME   LIST
‹–   –›

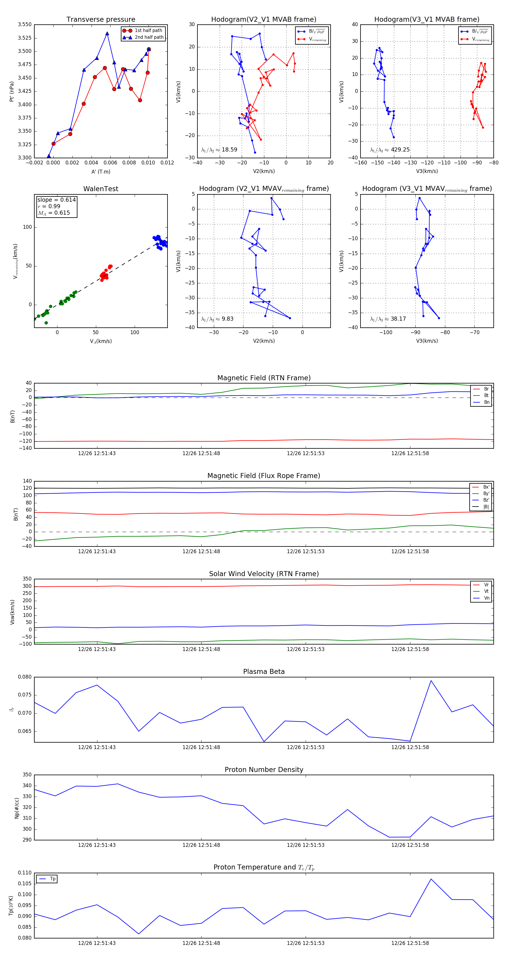
Flux Rope in 2023

Flux Rope Event 2023-12-26 12:51:40 ~ 2023-12-26 12:52:02 (23 seconds)


plot