HOME   LIST
‹–   –›

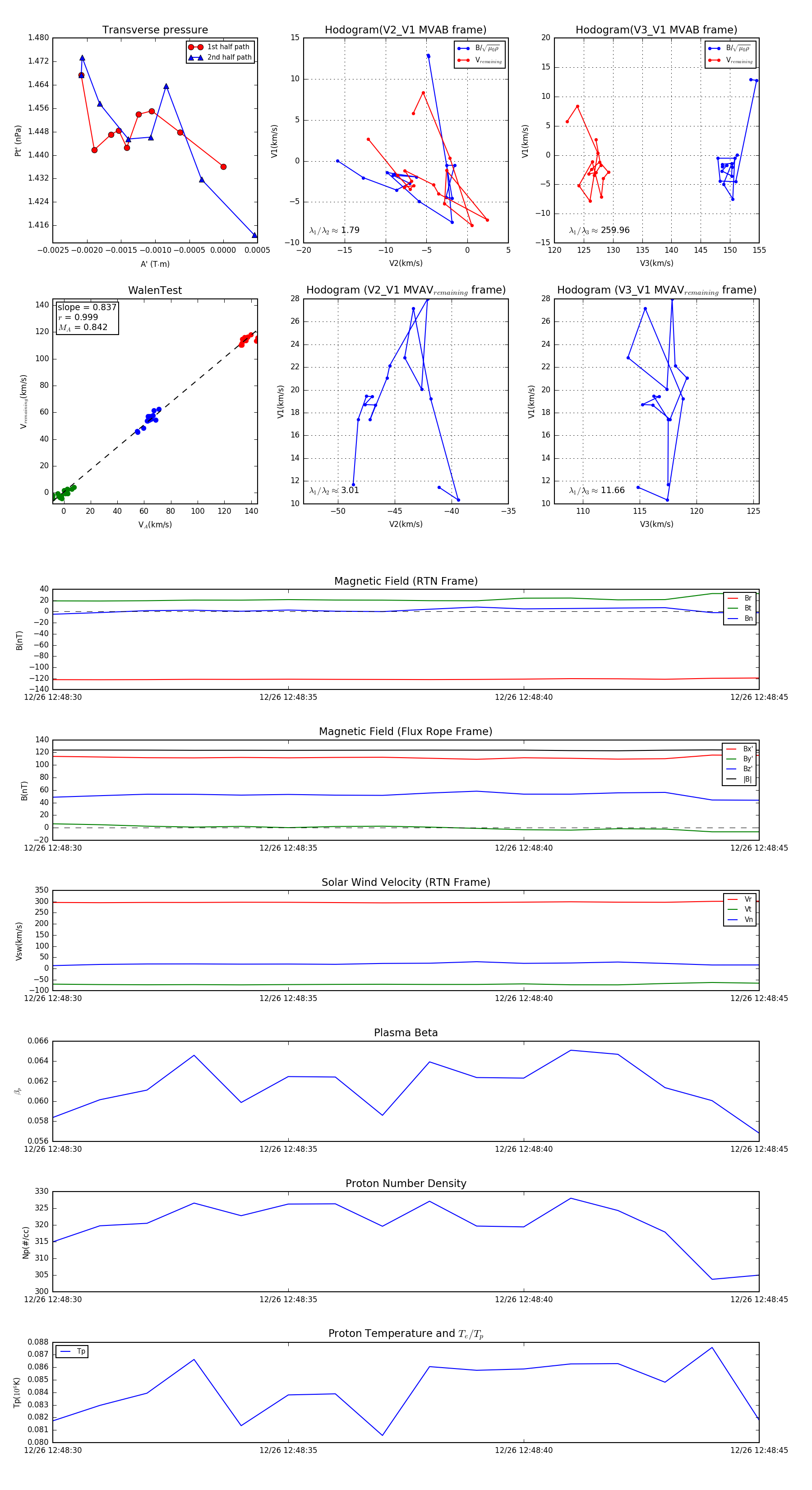
Flux Rope in 2023

Flux Rope Event 2023-12-26 12:48:30 ~ 2023-12-26 12:48:45 (16 seconds)


plot