HOME   LIST
‹–   –›

Flux Rope in 2023

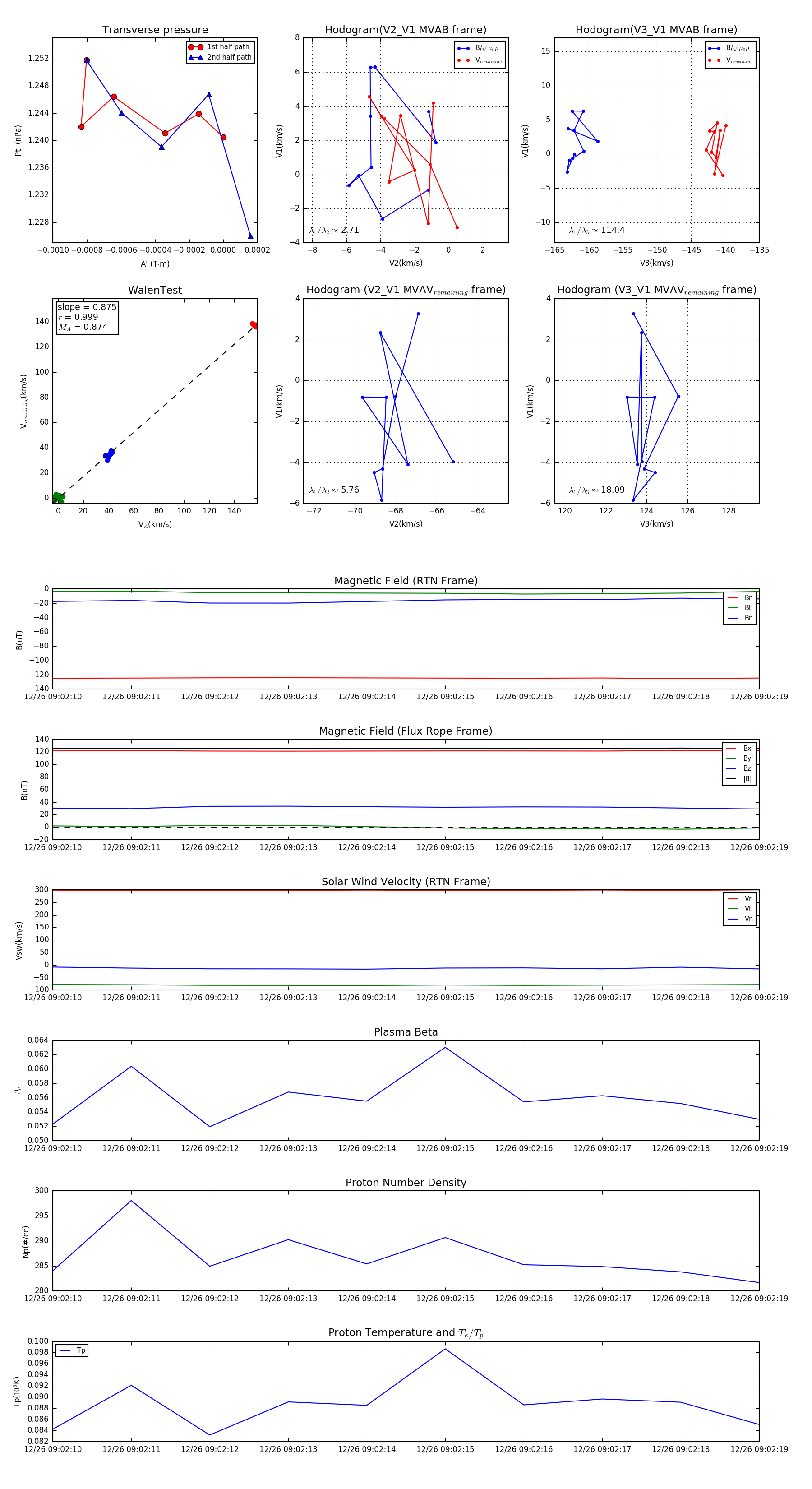
Flux Rope Event 2023-12-26 09:02:10 ~ 2023-12-26 09:02:19 (10 seconds)


plot