HOME   LIST
‹–   –›

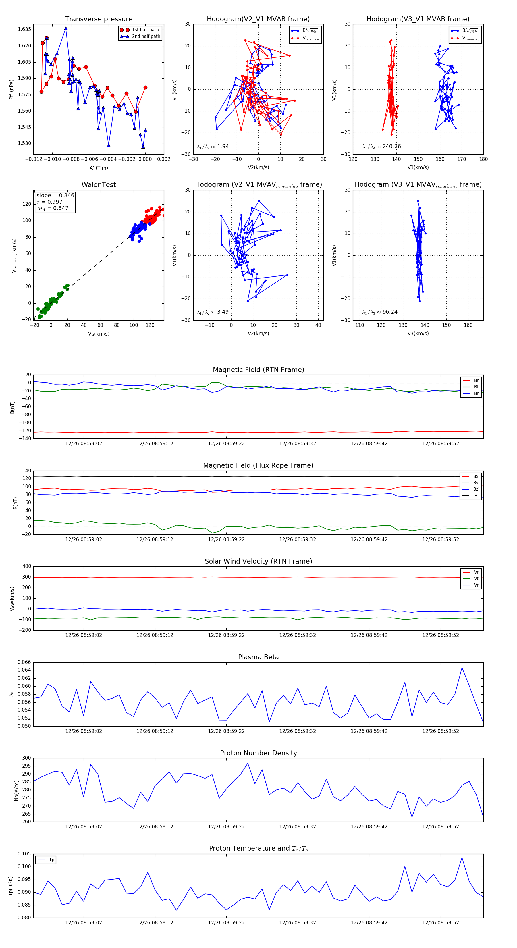
Flux Rope in 2023

Flux Rope Event 2023-12-26 08:58:55 ~ 2023-12-26 08:59:58 (64 seconds)


plot