HOME   LIST
‹–   –›

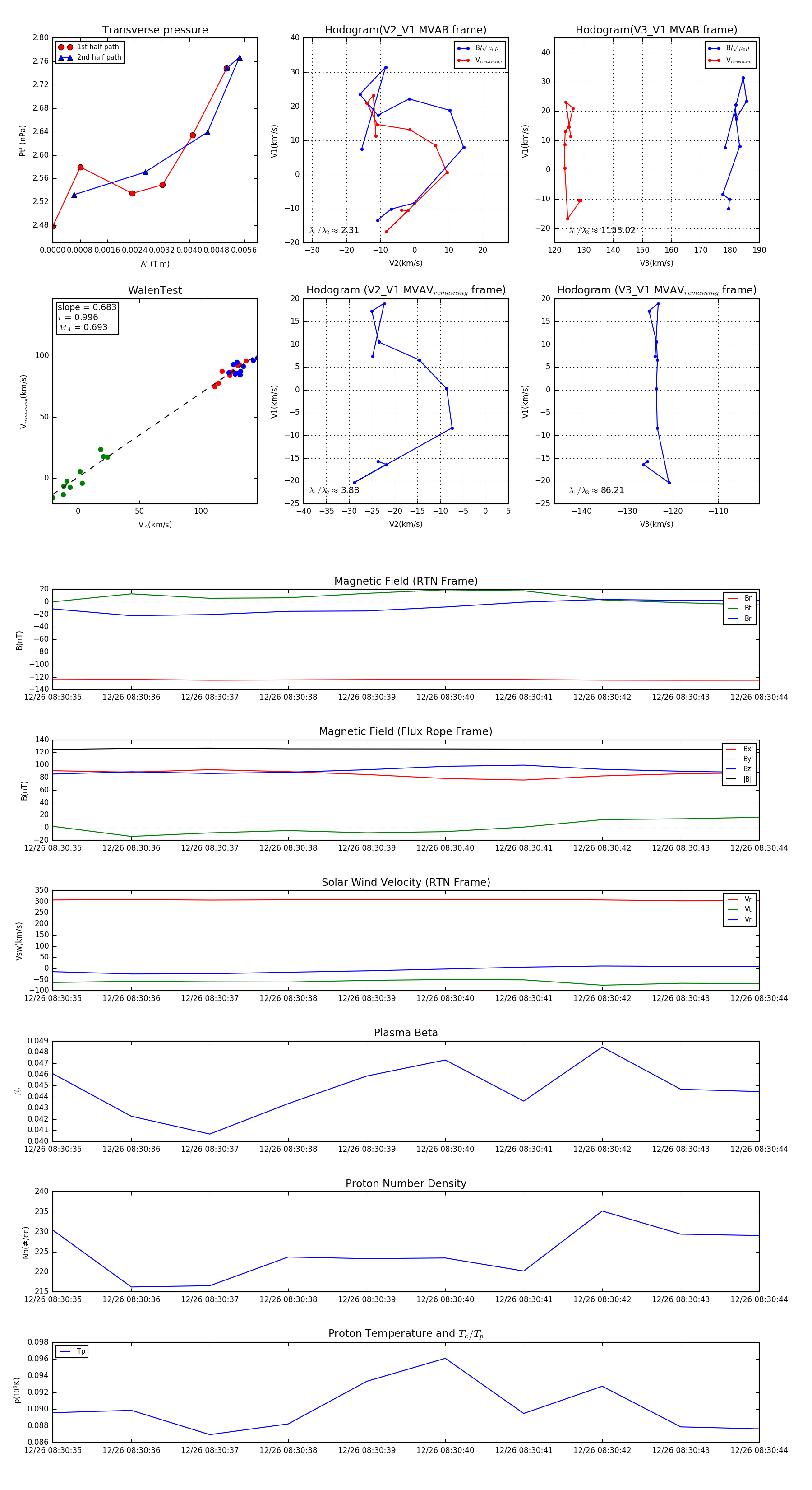
Flux Rope in 2023

Flux Rope Event 2023-12-26 08:30:35 ~ 2023-12-26 08:30:44 (10 seconds)


plot