HOME   LIST
‹–   –›

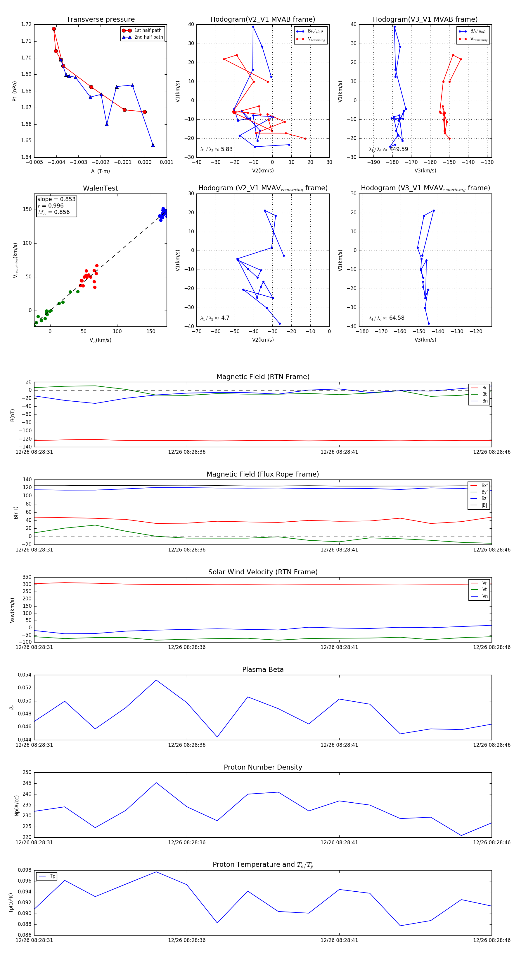
Flux Rope in 2023

Flux Rope Event 2023-12-26 08:28:31 ~ 2023-12-26 08:28:46 (16 seconds)


plot