HOME   LIST
‹–   –›

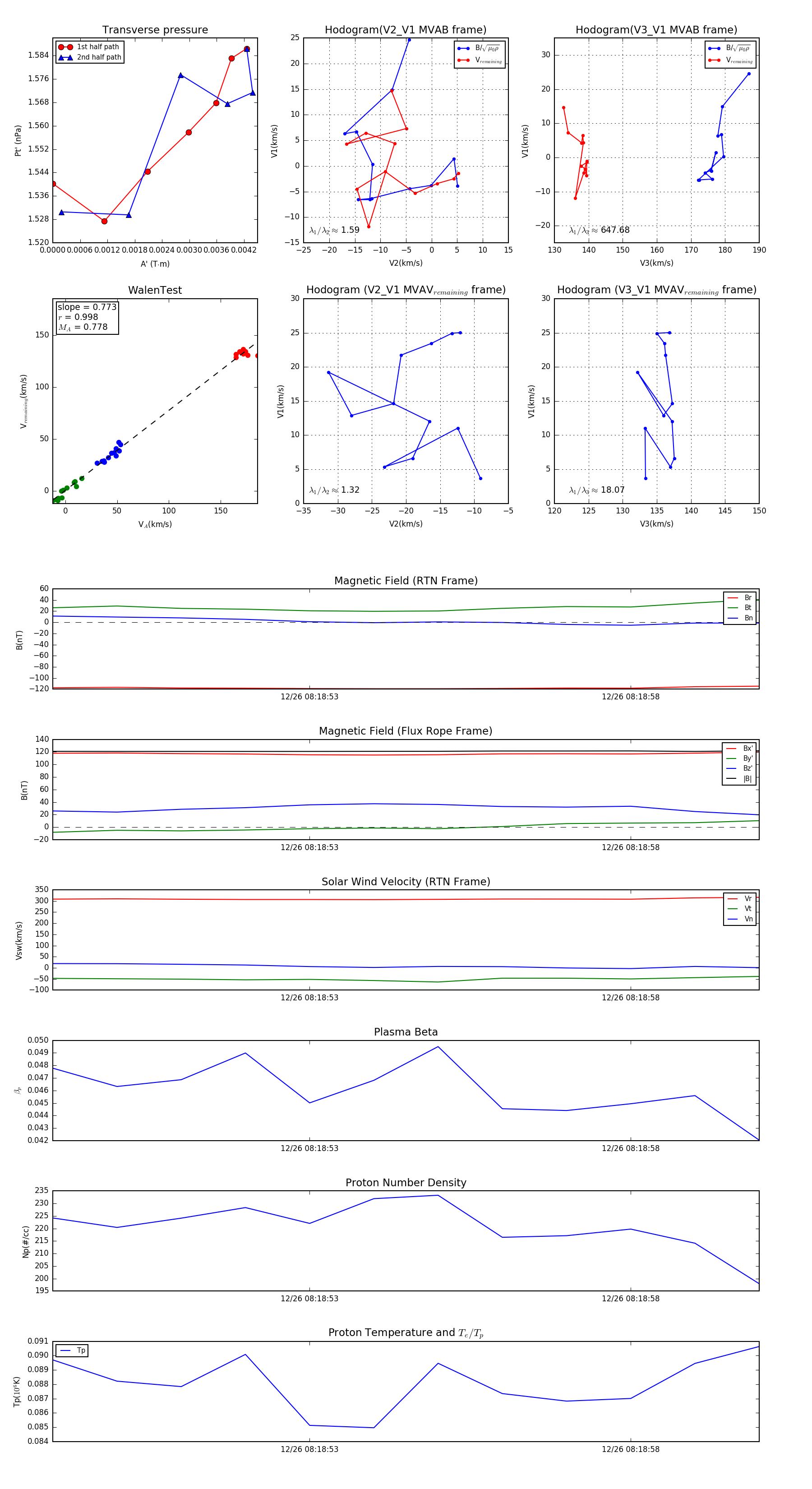
Flux Rope in 2023

Flux Rope Event 2023-12-26 08:18:49 ~ 2023-12-26 08:19:00 (12 seconds)


plot