HOME   LIST
‹–   –›

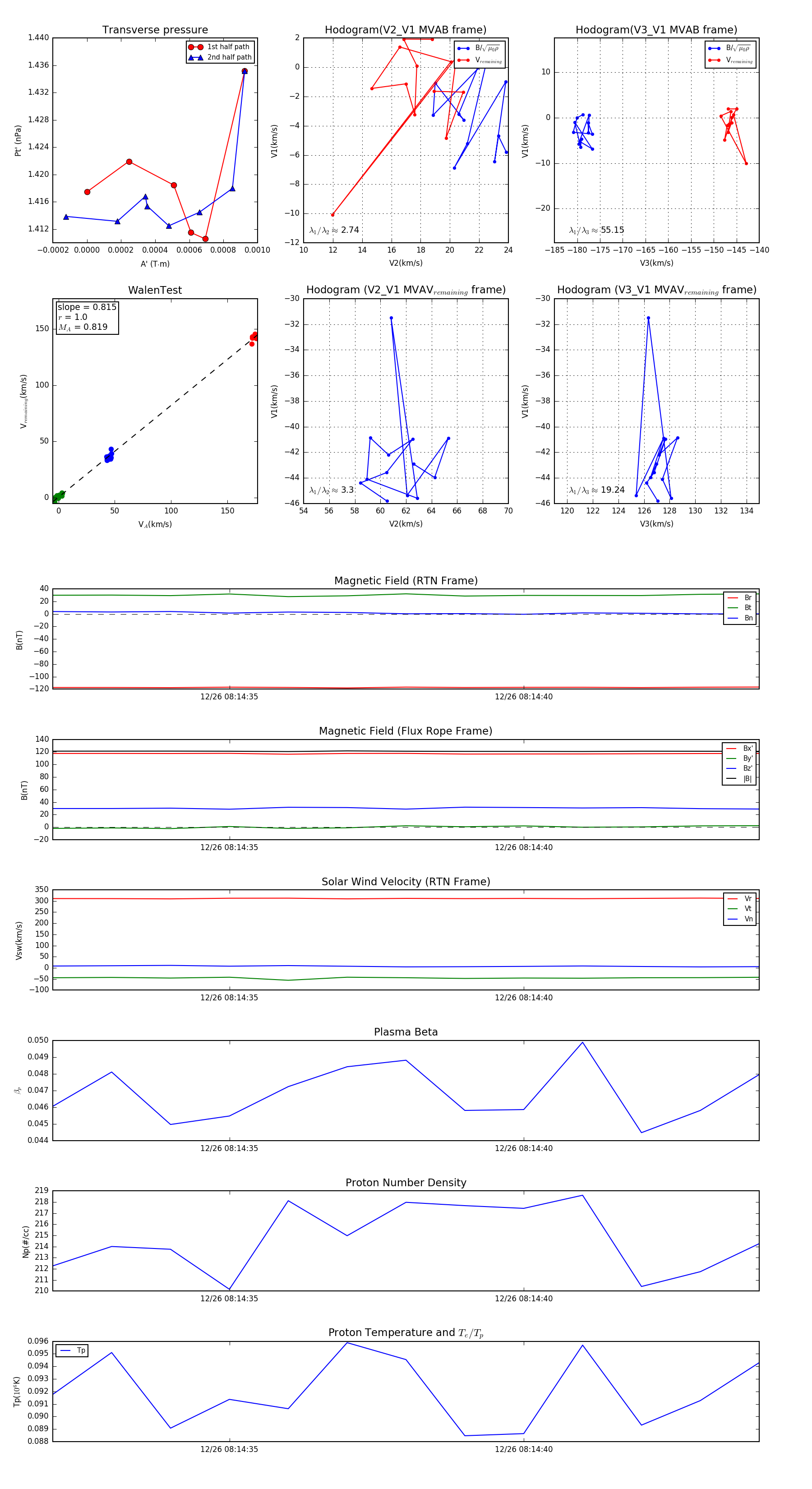
Flux Rope in 2023

Flux Rope Event 2023-12-26 08:14:32 ~ 2023-12-26 08:14:44 (13 seconds)


plot