HOME   LIST
‹–   –›

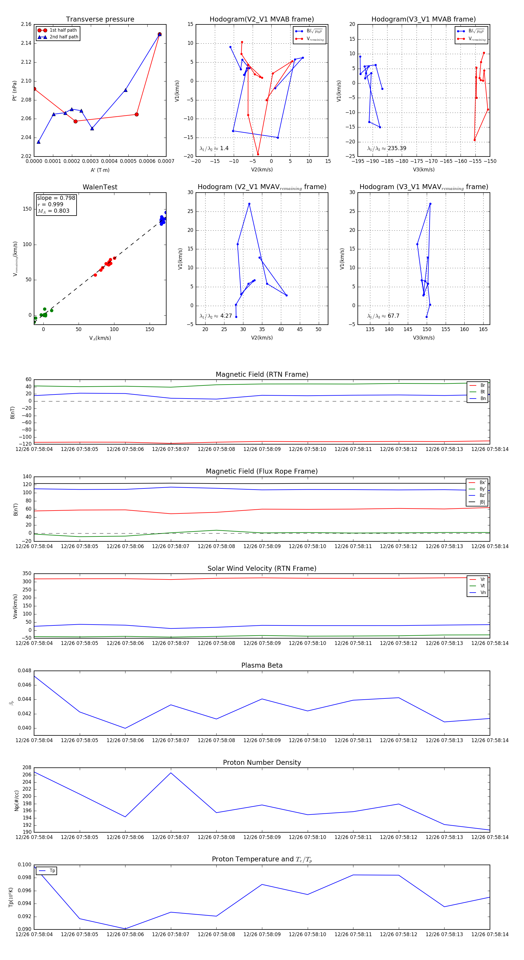
Flux Rope in 2023

Flux Rope Event 2023-12-26 07:58:04 ~ 2023-12-26 07:58:14 (11 seconds)


plot