HOME   LIST
‹–   –›

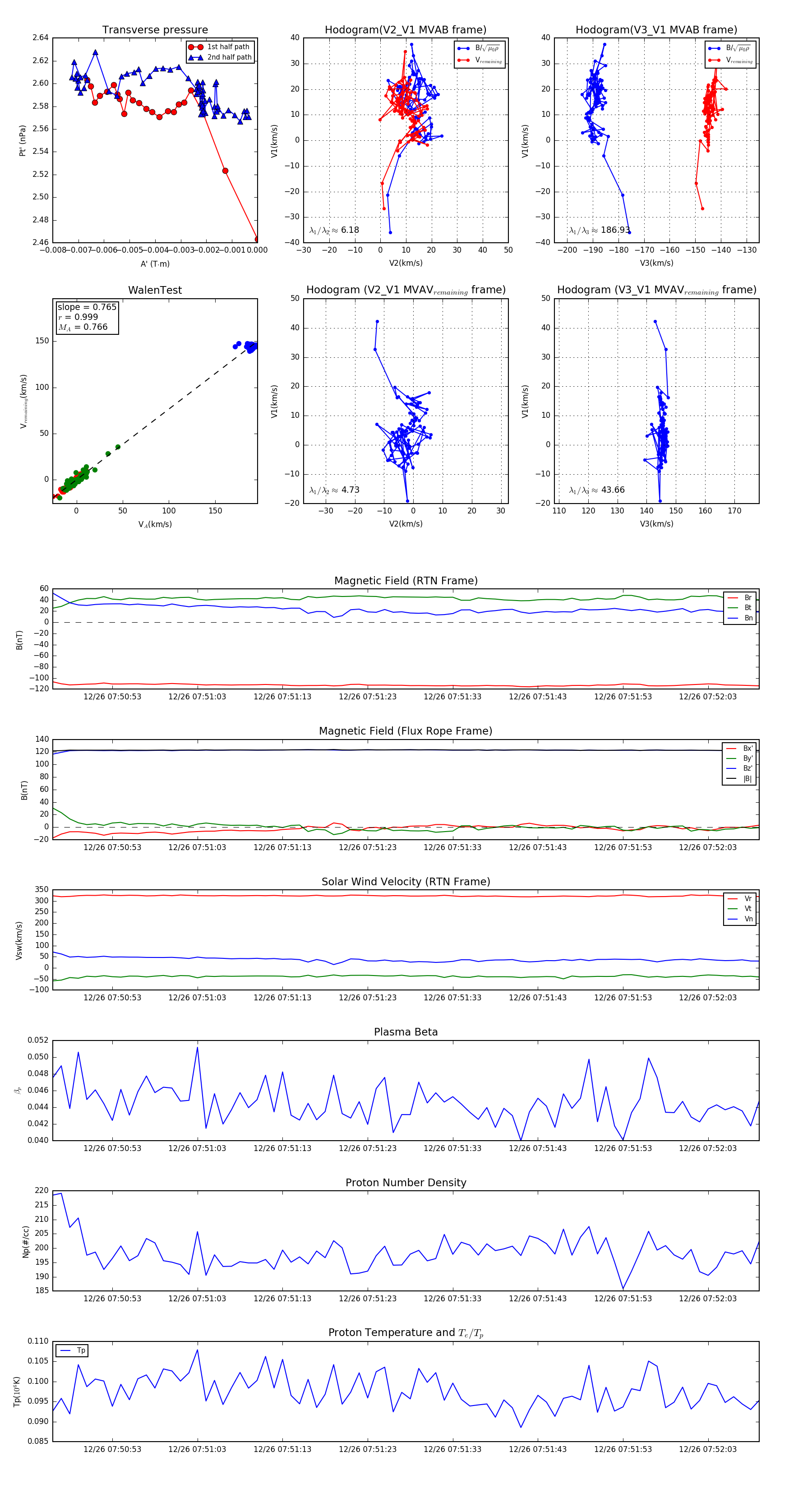
Flux Rope in 2023

Flux Rope Event 2023-12-26 07:50:46 ~ 2023-12-26 07:52:09 (84 seconds)


plot