HOME   LIST
‹–   –›

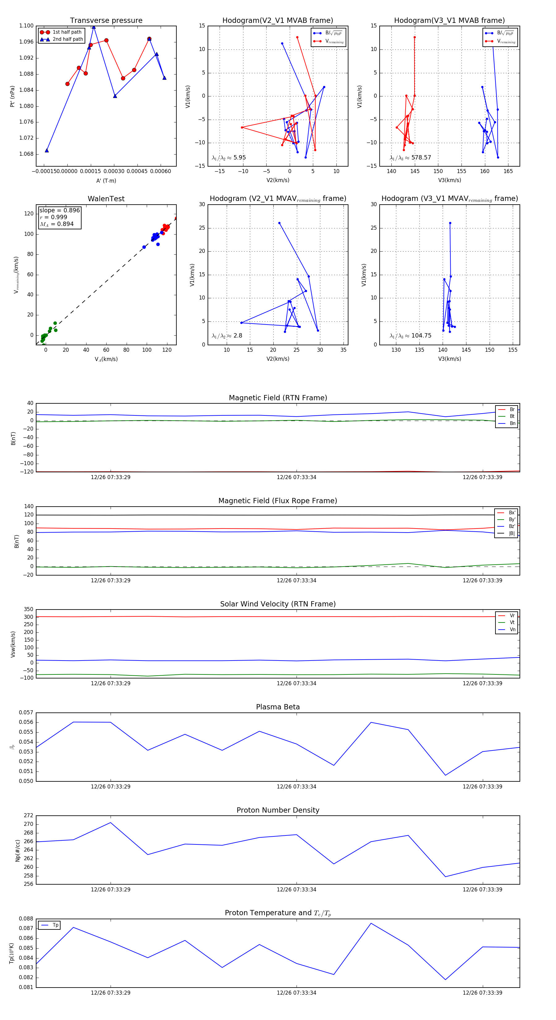
Flux Rope in 2023

Flux Rope Event 2023-12-26 07:33:27 ~ 2023-12-26 07:33:40 (14 seconds)


plot