HOME   LIST
‹–   –›

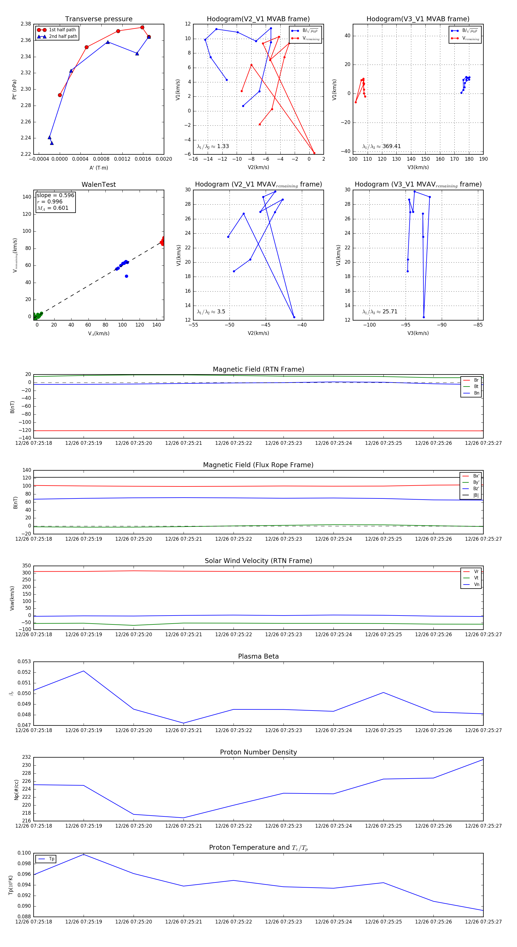
Flux Rope in 2023

Flux Rope Event 2023-12-26 07:25:18 ~ 2023-12-26 07:25:27 (10 seconds)


plot