HOME   LIST
‹–   –›

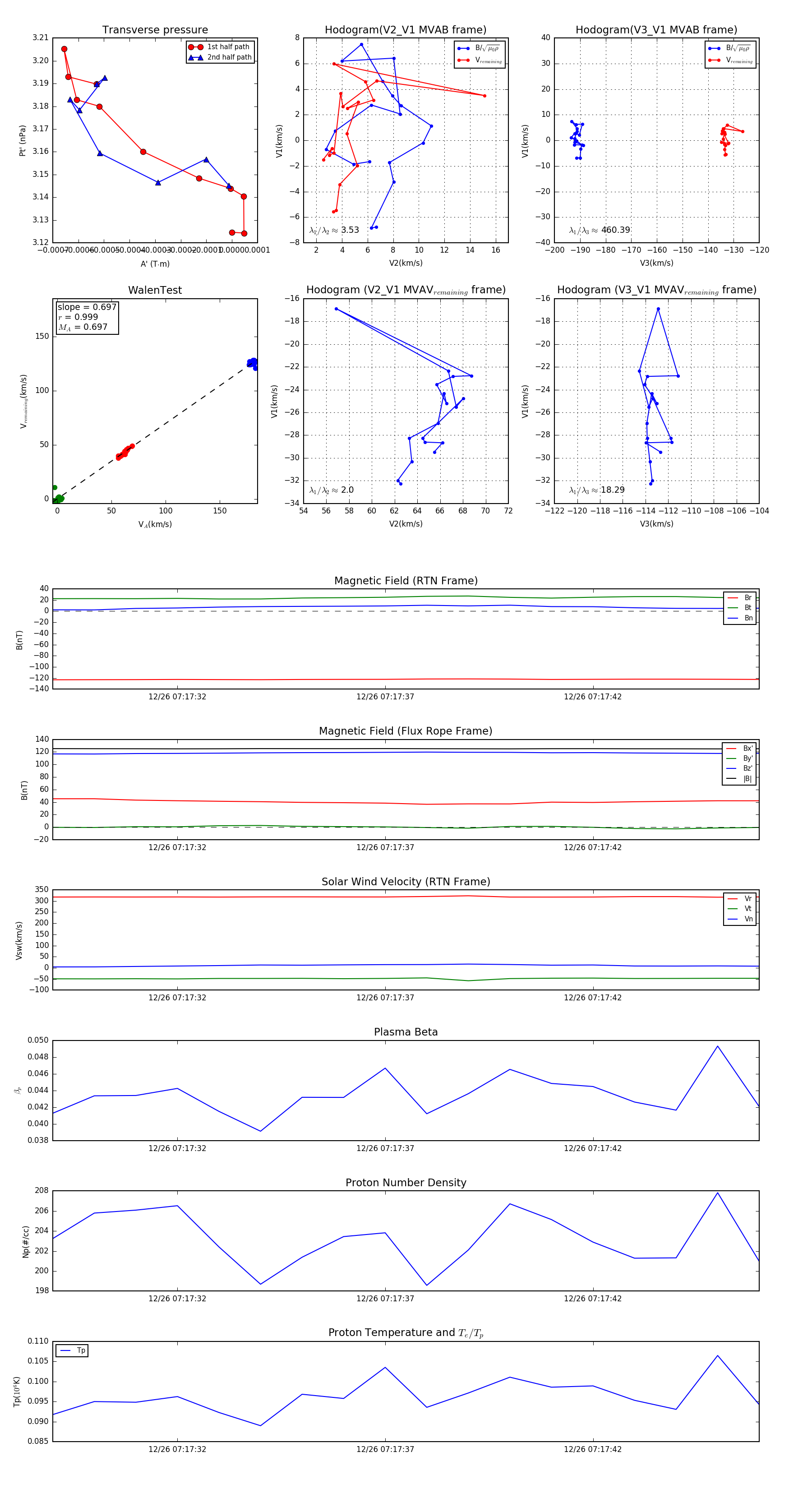
Flux Rope in 2023

Flux Rope Event 2023-12-26 07:17:29 ~ 2023-12-26 07:17:46 (18 seconds)


plot