HOME   LIST
‹–   –›

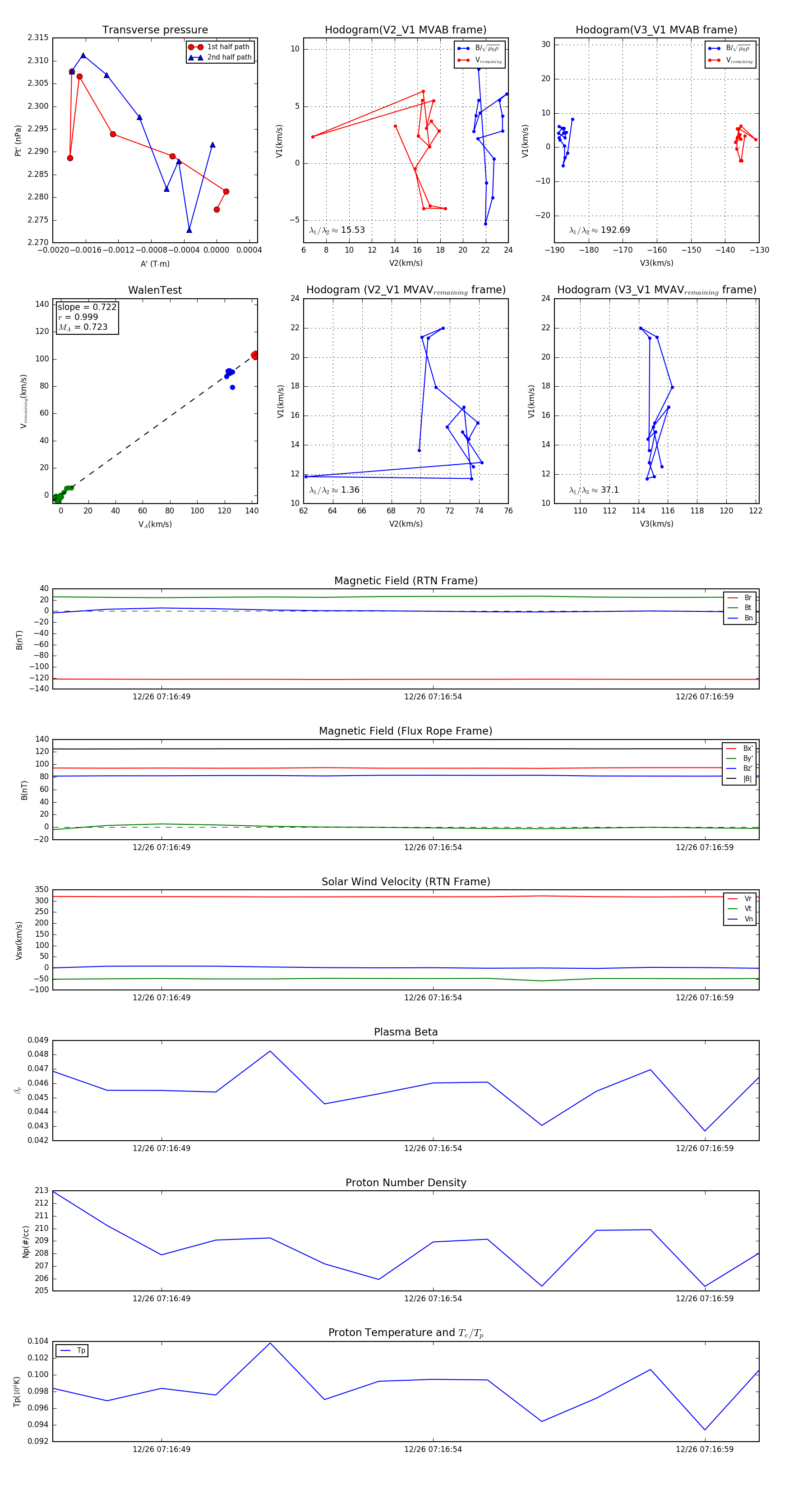
Flux Rope in 2023

Flux Rope Event 2023-12-26 07:16:47 ~ 2023-12-26 07:17:00 (14 seconds)


plot