HOME   LIST
‹–   –›

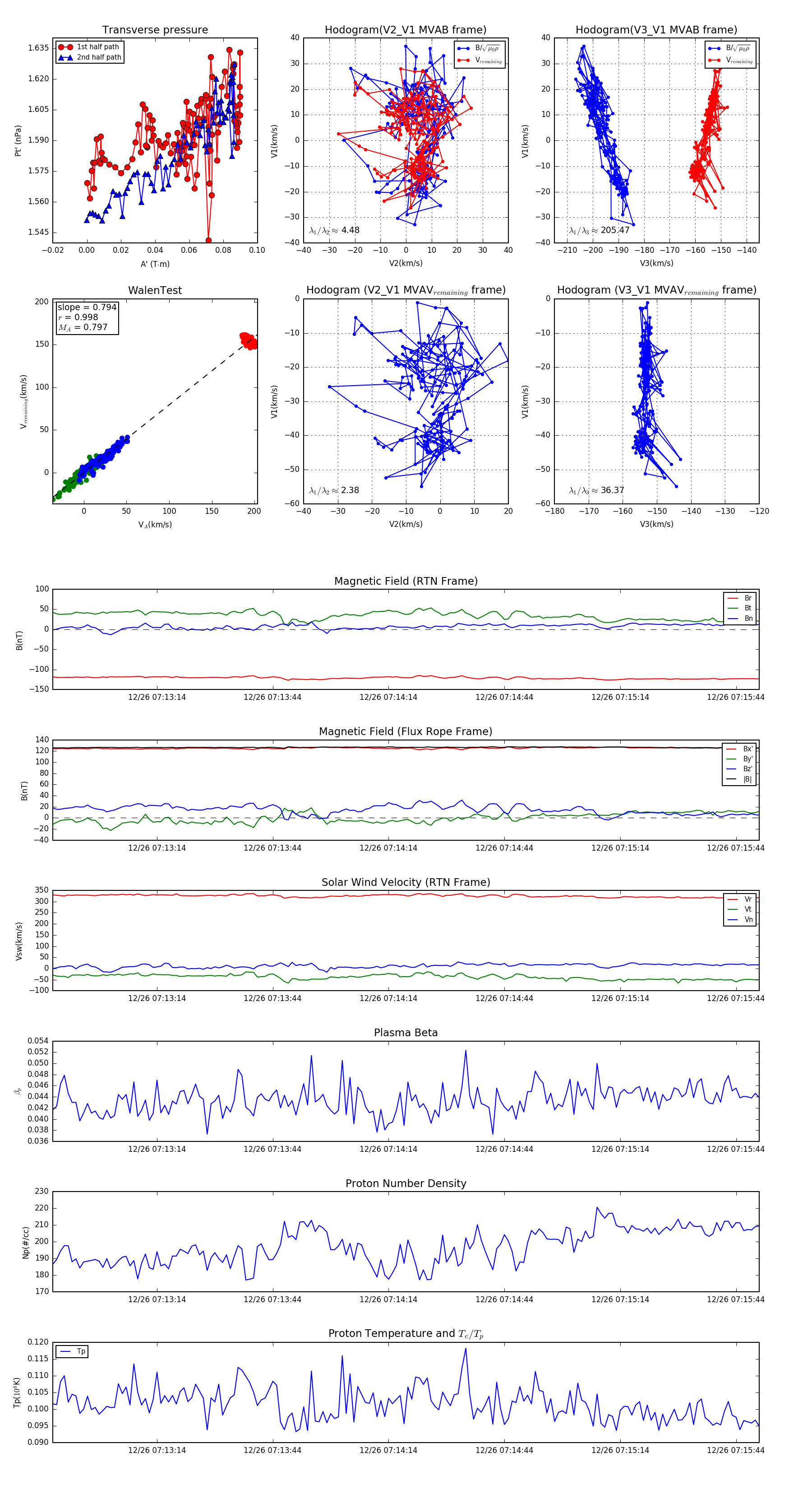
Flux Rope in 2023

Flux Rope Event 2023-12-26 07:12:47 ~ 2023-12-26 07:15:50 (184 seconds)


plot