HOME   LIST
‹–   –›

Flux Rope in 2023

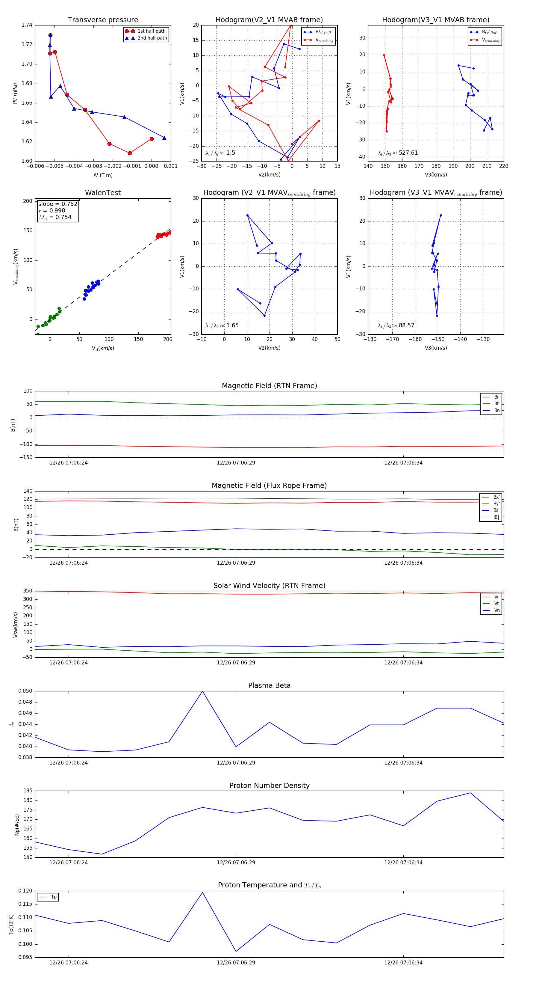
Flux Rope Event 2023-12-26 07:06:23 ~ 2023-12-26 07:06:37 (15 seconds)


plot