HOME   LIST
‹–   –›

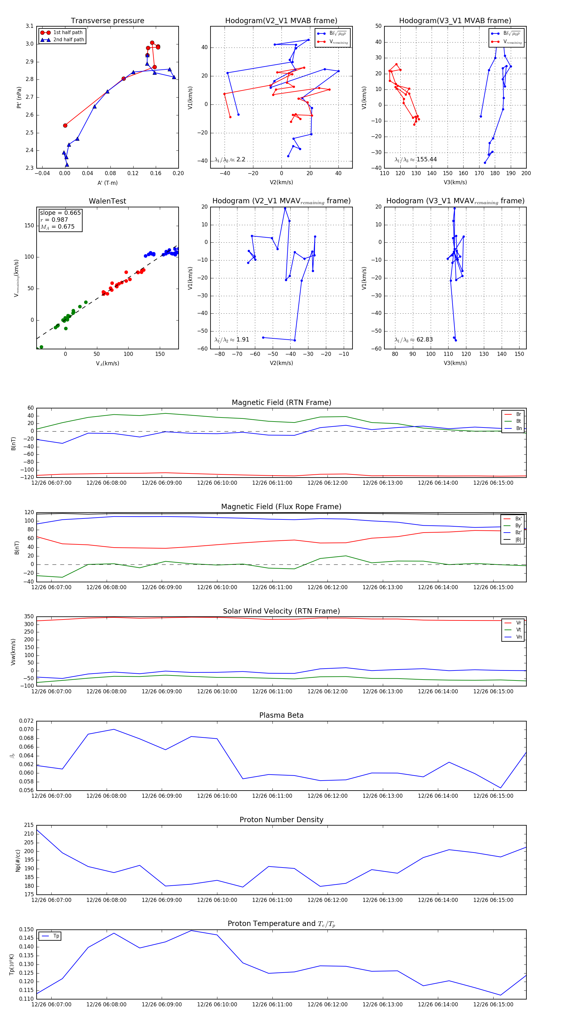
Flux Rope in 2023

Flux Rope Event 2023-12-26 06:06:44 ~ 2023-12-26 06:15:36 (533 seconds)


plot